
Resonant Refraction
A Math-Art Collaboration between William Kronholm Ph.D, Julie Pate, and Aaron Bocanegra
The intent of this project is to create a medium for artists to use for immersive environments. Being a medium it has a multiplicity of possible uses. Local data revealing global information is the fundamental process of this system.
Collaboration between the arts an sciences has had many fruitful moments. However, there is a tendency for it to be an illustrative collaboration rather than a meaningful collaboration feeding back between the fields. It is imperative that the individual aesthetics of both math an art are respected on equal grounds. Through a truly interactive collaboration higher level mathematics and art research practices have the capacity to create new territories.
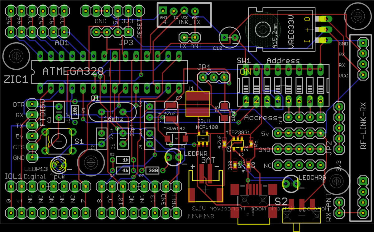
In brief, the custom designed open source hardware act as nodes. Each node has the ability to send out it’s own address and receive it’s neighbors (I am 1 an I see 2). Once it receives a neighbor’s address it then communicates back to the brain, or central node. Each node’s range is approximately 5 feet, greatly extending to communicate to the brain. The technology is designed to be simple, cheap and accessible. Once the data is received by the brain it begins to compute the homology of the coverage area. The output has many levels of detailed information far beyond the basic data it has received.
The project in which Aaron, Julie, and Bill are applying this math-art technology consists of designing a spatial interactive musical instrument. Not responsive noise, rather a space where bodies can interact in a manner that will create music. As with all instruments there will certainly be a learning curve. The music will be generated using the simplicial complex calculated by the relationships of nodes in space. Each complex will be treated as a measure of the composition. That information will then be fed into SuperCollider where the rules will create the music from the data. This instrument will be able to be tune an hacked by the user. The long term goal is to create nodes fast enough to allow the performers to create the music they are dancing to in real time. Currently the system is still a bit slow, so quick movements may go unnoticed. In addition to the physical and musical performance 3D prints of the simplicial complexes will be made. These math objects will stand as documents of the performance as well as allow us to explore methods for visualizing the homology without forcing an artistic aesthetic on the object. The aesthetics math and art both have their roles in this work, and they play well together.
Aaron Bocanegra won the Distinguished Artist in Residency at Whittier college for the Fall of 2011 to facilitate the collaboration as well as to co-teach a course challenging undergraduate students from a variety of majors to make their own art projects with the technology. As part of the grant Aaron and Bill are working towards an exhibition in April of 2012 where their project will be shown alongside the work of their students.
Bill Kronholm, phd. is a mathematician specializing in Topology. He teaches at Whittier College.
Julie Pate is Los Angeles based artist.


Resonant Refraction
A Math-Art Collaboration between William Kronholm Ph.D, Julie Pate, and Aaron Bocanegra
The intent of this project is to create a medium for artists to use for immersive environments. Being a medium it has a multiplicity of possible uses. Local data revealing global information is the fundamental process of this system.
Collaboration between the arts an sciences has had many fruitful moments. However, there is a tendency for it to be an illustrative collaboration rather than a meaningful collaboration feeding back between the fields. It is imperative that the individual aesthetics of both math an art are respected on equal grounds. Through a truly interactive collaboration higher level mathematics and art research practices have the capacity to create new territories.
In brief, the custom designed open source hardware act as nodes. Each node has the ability to send out it’s own address and receive it’s neighbors (I am 1 an I see 2). Once it receives a neighbor’s address it then communicates back to the brain, or central node. Each node’s range is approximately 5 feet, greatly extending to communicate to the brain. The technology is designed to be simple, cheap and accessible. Once the data is received by the brain it begins to compute the homology of the coverage area. The output has many levels of detailed information far beyond the basic data it has received.
The project in which Aaron, Julie, and Bill are applying this math-art technology consists of designing a spatial interactive musical instrument. Not responsive noise, rather a space where bodies can interact in a manner that will create music. As with all instruments there will certainly be a learning curve. The music will be generated using the simplicial complex calculated by the relationships of nodes in space. Each complex will be treated as a measure of the composition. That information will then be fed into SuperCollider where the rules will create the music from the data. This instrument will be able to be tune an hacked by the user. The long term goal is to create nodes fast enough to allow the performers to create the music they are dancing to in real time. Currently the system is still a bit slow, so quick movements may go unnoticed. In addition to the physical and musical performance 3D prints of the simplicial complexes will be made. These math objects will stand as documents of the performance as well as allow us to explore methods for visualizing the homology without forcing an artistic aesthetic on the object. The aesthetics math and art both have their roles in this work, and they play well together.
Aaron Bocanegra won the Distinguished Artist in Residency at Whittier college for the Fall of 2011 to facilitate the collaboration as well as to co-teach a course challenging undergraduate students from a variety of majors to make their own art projects with the technology. As part of the grant Aaron and Bill are working towards an exhibition in April of 2012 where their project will be shown alongside the work of their students.
Bill Kronholm, phd. is a mathematician specializing in Topology. He teaches at Whittier College.
Julie Pate is Los Angeles based artist.


Resonant Refraction
A Math-Art Collaboration between William Kronholm Ph.D, Julie Pate, and Aaron Bocanegra
The intent of this project is to create a medium for artists to use for immersive environments. Being a medium it has a multiplicity of possible uses. Local data revealing global information is the fundamental process of this system.
Collaboration between the arts an sciences has had many fruitful moments. However, there is a tendency for it to be an illustrative collaboration rather than a meaningful collaboration feeding back between the fields. It is imperative that the individual aesthetics of both math an art are respected on equal grounds. Through a truly interactive collaboration higher level mathematics and art research practices have the capacity to create new territories.
In brief, the custom designed open source hardware act as nodes. Each node has the ability to send out it’s own address and receive it’s neighbors (I am 1 an I see 2). Once it receives a neighbor’s address it then communicates back to the brain, or central node. Each node’s range is approximately 5 feet, greatly extending to communicate to the brain. The technology is designed to be simple, cheap and accessible. Once the data is received by the brain it begins to compute the homology of the coverage area. The output has many levels of detailed information far beyond the basic data it has received.
The project in which Aaron, Julie, and Bill are applying this math-art technology consists of designing a spatial interactive musical instrument. Not responsive noise, rather a space where bodies can interact in a manner that will create music. As with all instruments there will certainly be a learning curve. The music will be generated using the simplicial complex calculated by the relationships of nodes in space. Each complex will be treated as a measure of the composition. That information will then be fed into SuperCollider where the rules will create the music from the data. This instrument will be able to be tune an hacked by the user. The long term goal is to create nodes fast enough to allow the performers to create the music they are dancing to in real time. Currently the system is still a bit slow, so quick movements may go unnoticed. In addition to the physical and musical performance 3D prints of the simplicial complexes will be made. These math objects will stand as documents of the performance as well as allow us to explore methods for visualizing the homology without forcing an artistic aesthetic on the object. The aesthetics math and art both have their roles in this work, and they play well together.
Aaron Bocanegra won the Distinguished Artist in Residency at Whittier college for the Fall of 2011 to facilitate the collaboration as well as to co-teach a course challenging undergraduate students from a variety of majors to make their own art projects with the technology. As part of the grant Aaron and Bill are working towards an exhibition in April of 2012 where their project will be shown alongside the work of their students.
Bill Kronholm, phd. is a mathematician specializing in Topology. He teaches at Whittier College.
Julie Pate is Los Angeles based artist.


Resonant Refraction
A Math-Art Collaboration between William Kronholm Ph.D, Julie Pate, and Aaron Bocanegra
The intent of this project is to create a medium for artists to use for immersive environments. Being a medium it has a multiplicity of possible uses. Local data revealing global information is the fundamental process of this system.
Collaboration between the arts an sciences has had many fruitful moments. However, there is a tendency for it to be an illustrative collaboration rather than a meaningful collaboration feeding back between the fields. It is imperative that the individual aesthetics of both math an art are respected on equal grounds. Through a truly interactive collaboration higher level mathematics and art research practices have the capacity to create new territories.
In brief, the custom designed open source hardware act as nodes. Each node has the ability to send out it’s own address and receive it’s neighbors (I am 1 an I see 2). Once it receives a neighbor’s address it then communicates back to the brain, or central node. Each node’s range is approximately 5 feet, greatly extending to communicate to the brain. The technology is designed to be simple, cheap and accessible. Once the data is received by the brain it begins to compute the homology of the coverage area. The output has many levels of detailed information far beyond the basic data it has received.
The project in which Aaron, Julie, and Bill are applying this math-art technology consists of designing a spatial interactive musical instrument. Not responsive noise, rather a space where bodies can interact in a manner that will create music. As with all instruments there will certainly be a learning curve. The music will be generated using the simplicial complex calculated by the relationships of nodes in space. Each complex will be treated as a measure of the composition. That information will then be fed into SuperCollider where the rules will create the music from the data. This instrument will be able to be tune an hacked by the user. The long term goal is to create nodes fast enough to allow the performers to create the music they are dancing to in real time. Currently the system is still a bit slow, so quick movements may go unnoticed. In addition to the physical and musical performance 3D prints of the simplicial complexes will be made. These math objects will stand as documents of the performance as well as allow us to explore methods for visualizing the homology without forcing an artistic aesthetic on the object. The aesthetics math and art both have their roles in this work, and they play well together.
Aaron Bocanegra won the Distinguished Artist in Residency at Whittier college for the Fall of 2011 to facilitate the collaboration as well as to co-teach a course challenging undergraduate students from a variety of majors to make their own art projects with the technology. As part of the grant Aaron and Bill are working towards an exhibition in April of 2012 where their project will be shown alongside the work of their students.
Bill Kronholm, phd. is a mathematician specializing in Topology. He teaches at Whittier College.
Julie Pate is Los Angeles based artist.


Resonant Refraction
A Math-Art Collaboration between William Kronholm Ph.D, Julie Pate, and Aaron Bocanegra
The intent of this project is to create a medium for artists to use for immersive environments. Being a medium it has a multiplicity of possible uses. Local data revealing global information is the fundamental process of this system.
Collaboration between the arts an sciences has had many fruitful moments. However, there is a tendency for it to be an illustrative collaboration rather than a meaningful collaboration feeding back between the fields. It is imperative that the individual aesthetics of both math an art are respected on equal grounds. Through a truly interactive collaboration higher level mathematics and art research practices have the capacity to create new territories.
In brief, the custom designed open source hardware act as nodes. Each node has the ability to send out it’s own address and receive it’s neighbors (I am 1 an I see 2). Once it receives a neighbor’s address it then communicates back to the brain, or central node. Each node’s range is approximately 5 feet, greatly extending to communicate to the brain. The technology is designed to be simple, cheap and accessible. Once the data is received by the brain it begins to compute the homology of the coverage area. The output has many levels of detailed information far beyond the basic data it has received.
The project in which Aaron, Julie, and Bill are applying this math-art technology consists of designing a spatial interactive musical instrument. Not responsive noise, rather a space where bodies can interact in a manner that will create music. As with all instruments there will certainly be a learning curve. The music will be generated using the simplicial complex calculated by the relationships of nodes in space. Each complex will be treated as a measure of the composition. That information will then be fed into SuperCollider where the rules will create the music from the data. This instrument will be able to be tune an hacked by the user. The long term goal is to create nodes fast enough to allow the performers to create the music they are dancing to in real time. Currently the system is still a bit slow, so quick movements may go unnoticed. In addition to the physical and musical performance 3D prints of the simplicial complexes will be made. These math objects will stand as documents of the performance as well as allow us to explore methods for visualizing the homology without forcing an artistic aesthetic on the object. The aesthetics math and art both have their roles in this work, and they play well together.
Aaron Bocanegra won the Distinguished Artist in Residency at Whittier college for the Fall of 2011 to facilitate the collaboration as well as to co-teach a course challenging undergraduate students from a variety of majors to make their own art projects with the technology. As part of the grant Aaron and Bill are working towards an exhibition in April of 2012 where their project will be shown alongside the work of their students.
Bill Kronholm, phd. is a mathematician specializing in Topology. He teaches at Whittier College.
Julie Pate is Los Angeles based artist.


Resonant Refraction
A Math-Art Collaboration between William Kronholm Ph.D, Julie Pate, and Aaron Bocanegra
The intent of this project is to create a medium for artists to use for immersive environments. Being a medium it has a multiplicity of possible uses. Local data revealing global information is the fundamental process of this system.
Collaboration between the arts an sciences has had many fruitful moments. However, there is a tendency for it to be an illustrative collaboration rather than a meaningful collaboration feeding back between the fields. It is imperative that the individual aesthetics of both math an art are respected on equal grounds. Through a truly interactive collaboration higher level mathematics and art research practices have the capacity to create new territories.
In brief, the custom designed open source hardware act as nodes. Each node has the ability to send out it’s own address and receive it’s neighbors (I am 1 an I see 2). Once it receives a neighbor’s address it then communicates back to the brain, or central node. Each node’s range is approximately 5 feet, greatly extending to communicate to the brain. The technology is designed to be simple, cheap and accessible. Once the data is received by the brain it begins to compute the homology of the coverage area. The output has many levels of detailed information far beyond the basic data it has received.
The project in which Aaron, Julie, and Bill are applying this math-art technology consists of designing a spatial interactive musical instrument. Not responsive noise, rather a space where bodies can interact in a manner that will create music. As with all instruments there will certainly be a learning curve. The music will be generated using the simplicial complex calculated by the relationships of nodes in space. Each complex will be treated as a measure of the composition. That information will then be fed into SuperCollider where the rules will create the music from the data. This instrument will be able to be tune an hacked by the user. The long term goal is to create nodes fast enough to allow the performers to create the music they are dancing to in real time. Currently the system is still a bit slow, so quick movements may go unnoticed. In addition to the physical and musical performance 3D prints of the simplicial complexes will be made. These math objects will stand as documents of the performance as well as allow us to explore methods for visualizing the homology without forcing an artistic aesthetic on the object. The aesthetics math and art both have their roles in this work, and they play well together.
Aaron Bocanegra won the Distinguished Artist in Residency at Whittier college for the Fall of 2011 to facilitate the collaboration as well as to co-teach a course challenging undergraduate students from a variety of majors to make their own art projects with the technology. As part of the grant Aaron and Bill are working towards an exhibition in April of 2012 where their project will be shown alongside the work of their students.
Bill Kronholm, phd. is a mathematician specializing in Topology. He teaches at Whittier College.
Julie Pate is Los Angeles based artist.


Resonant Refraction
A Math-Art Collaboration between William Kronholm Ph.D, Julie Pate, and Aaron Bocanegra
The intent of this project is to create a medium for artists to use for immersive environments. Being a medium it has a multiplicity of possible uses. Local data revealing global information is the fundamental process of this system.
Collaboration between the arts an sciences has had many fruitful moments. However, there is a tendency for it to be an illustrative collaboration rather than a meaningful collaboration feeding back between the fields. It is imperative that the individual aesthetics of both math an art are respected on equal grounds. Through a truly interactive collaboration higher level mathematics and art research practices have the capacity to create new territories.
In brief, the custom designed open source hardware act as nodes. Each node has the ability to send out it’s own address and receive it’s neighbors (I am 1 an I see 2). Once it receives a neighbor’s address it then communicates back to the brain, or central node. Each node’s range is approximately 5 feet, greatly extending to communicate to the brain. The technology is designed to be simple, cheap and accessible. Once the data is received by the brain it begins to compute the homology of the coverage area. The output has many levels of detailed information far beyond the basic data it has received.
The project in which Aaron, Julie, and Bill are applying this math-art technology consists of designing a spatial interactive musical instrument. Not responsive noise, rather a space where bodies can interact in a manner that will create music. As with all instruments there will certainly be a learning curve. The music will be generated using the simplicial complex calculated by the relationships of nodes in space. Each complex will be treated as a measure of the composition. That information will then be fed into SuperCollider where the rules will create the music from the data. This instrument will be able to be tune an hacked by the user. The long term goal is to create nodes fast enough to allow the performers to create the music they are dancing to in real time. Currently the system is still a bit slow, so quick movements may go unnoticed. In addition to the physical and musical performance 3D prints of the simplicial complexes will be made. These math objects will stand as documents of the performance as well as allow us to explore methods for visualizing the homology without forcing an artistic aesthetic on the object. The aesthetics math and art both have their roles in this work, and they play well together.
Aaron Bocanegra won the Distinguished Artist in Residency at Whittier college for the Fall of 2011 to facilitate the collaboration as well as to co-teach a course challenging undergraduate students from a variety of majors to make their own art projects with the technology. As part of the grant Aaron and Bill are working towards an exhibition in April of 2012 where their project will be shown alongside the work of their students.
Bill Kronholm, phd. is a mathematician specializing in Topology. He teaches at Whittier College.
Julie Pate is Los Angeles based artist.


Resonant Refraction
A Math-Art Collaboration between William Kronholm Ph.D, Julie Pate, and Aaron Bocanegra
The intent of this project is to create a medium for artists to use for immersive environments. Being a medium it has a multiplicity of possible uses. Local data revealing global information is the fundamental process of this system.
Collaboration between the arts an sciences has had many fruitful moments. However, there is a tendency for it to be an illustrative collaboration rather than a meaningful collaboration feeding back between the fields. It is imperative that the individual aesthetics of both math an art are respected on equal grounds. Through a truly interactive collaboration higher level mathematics and art research practices have the capacity to create new territories.
In brief, the custom designed open source hardware act as nodes. Each node has the ability to send out it’s own address and receive it’s neighbors (I am 1 an I see 2). Once it receives a neighbor’s address it then communicates back to the brain, or central node. Each node’s range is approximately 5 feet, greatly extending to communicate to the brain. The technology is designed to be simple, cheap and accessible. Once the data is received by the brain it begins to compute the homology of the coverage area. The output has many levels of detailed information far beyond the basic data it has received.
The project in which Aaron, Julie, and Bill are applying this math-art technology consists of designing a spatial interactive musical instrument. Not responsive noise, rather a space where bodies can interact in a manner that will create music. As with all instruments there will certainly be a learning curve. The music will be generated using the simplicial complex calculated by the relationships of nodes in space. Each complex will be treated as a measure of the composition. That information will then be fed into SuperCollider where the rules will create the music from the data. This instrument will be able to be tune an hacked by the user. The long term goal is to create nodes fast enough to allow the performers to create the music they are dancing to in real time. Currently the system is still a bit slow, so quick movements may go unnoticed. In addition to the physical and musical performance 3D prints of the simplicial complexes will be made. These math objects will stand as documents of the performance as well as allow us to explore methods for visualizing the homology without forcing an artistic aesthetic on the object. The aesthetics math and art both have their roles in this work, and they play well together.
Aaron Bocanegra won the Distinguished Artist in Residency at Whittier college for the Fall of 2011 to facilitate the collaboration as well as to co-teach a course challenging undergraduate students from a variety of majors to make their own art projects with the technology. As part of the grant Aaron and Bill are working towards an exhibition in April of 2012 where their project will be shown alongside the work of their students.
Bill Kronholm, phd. is a mathematician specializing in Topology. He teaches at Whittier College.
Julie Pate is Los Angeles based artist.


Resonant Refraction
A Math-Art Collaboration between William Kronholm Ph.D, Julie Pate, and Aaron Bocanegra
The intent of this project is to create a medium for artists to use for immersive environments. Being a medium it has a multiplicity of possible uses. Local data revealing global information is the fundamental process of this system.
Collaboration between the arts an sciences has had many fruitful moments. However, there is a tendency for it to be an illustrative collaboration rather than a meaningful collaboration feeding back between the fields. It is imperative that the individual aesthetics of both math an art are respected on equal grounds. Through a truly interactive collaboration higher level mathematics and art research practices have the capacity to create new territories.
In brief, the custom designed open source hardware act as nodes. Each node has the ability to send out it’s own address and receive it’s neighbors (I am 1 an I see 2). Once it receives a neighbor’s address it then communicates back to the brain, or central node. Each node’s range is approximately 5 feet, greatly extending to communicate to the brain. The technology is designed to be simple, cheap and accessible. Once the data is received by the brain it begins to compute the homology of the coverage area. The output has many levels of detailed information far beyond the basic data it has received.
The project in which Aaron, Julie, and Bill are applying this math-art technology consists of designing a spatial interactive musical instrument. Not responsive noise, rather a space where bodies can interact in a manner that will create music. As with all instruments there will certainly be a learning curve. The music will be generated using the simplicial complex calculated by the relationships of nodes in space. Each complex will be treated as a measure of the composition. That information will then be fed into SuperCollider where the rules will create the music from the data. This instrument will be able to be tune an hacked by the user. The long term goal is to create nodes fast enough to allow the performers to create the music they are dancing to in real time. Currently the system is still a bit slow, so quick movements may go unnoticed. In addition to the physical and musical performance 3D prints of the simplicial complexes will be made. These math objects will stand as documents of the performance as well as allow us to explore methods for visualizing the homology without forcing an artistic aesthetic on the object. The aesthetics math and art both have their roles in this work, and they play well together.
Aaron Bocanegra won the Distinguished Artist in Residency at Whittier college for the Fall of 2011 to facilitate the collaboration as well as to co-teach a course challenging undergraduate students from a variety of majors to make their own art projects with the technology. As part of the grant Aaron and Bill are working towards an exhibition in April of 2012 where their project will be shown alongside the work of their students.
Bill Kronholm, phd. is a mathematician specializing in Topology. He teaches at Whittier College.
Julie Pate is Los Angeles based artist.


Resonant Refraction
A Math-Art Collaboration between William Kronholm Ph.D, Julie Pate, and Aaron Bocanegra
The intent of this project is to create a medium for artists to use for immersive environments. Being a medium it has a multiplicity of possible uses. Local data revealing global information is the fundamental process of this system.
Collaboration between the arts an sciences has had many fruitful moments. However, there is a tendency for it to be an illustrative collaboration rather than a meaningful collaboration feeding back between the fields. It is imperative that the individual aesthetics of both math an art are respected on equal grounds. Through a truly interactive collaboration higher level mathematics and art research practices have the capacity to create new territories.
In brief, the custom designed open source hardware act as nodes. Each node has the ability to send out it’s own address and receive it’s neighbors (I am 1 an I see 2). Once it receives a neighbor’s address it then communicates back to the brain, or central node. Each node’s range is approximately 5 feet, greatly extending to communicate to the brain. The technology is designed to be simple, cheap and accessible. Once the data is received by the brain it begins to compute the homology of the coverage area. The output has many levels of detailed information far beyond the basic data it has received.
The project in which Aaron, Julie, and Bill are applying this math-art technology consists of designing a spatial interactive musical instrument. Not responsive noise, rather a space where bodies can interact in a manner that will create music. As with all instruments there will certainly be a learning curve. The music will be generated using the simplicial complex calculated by the relationships of nodes in space. Each complex will be treated as a measure of the composition. That information will then be fed into SuperCollider where the rules will create the music from the data. This instrument will be able to be tune an hacked by the user. The long term goal is to create nodes fast enough to allow the performers to create the music they are dancing to in real time. Currently the system is still a bit slow, so quick movements may go unnoticed. In addition to the physical and musical performance 3D prints of the simplicial complexes will be made. These math objects will stand as documents of the performance as well as allow us to explore methods for visualizing the homology without forcing an artistic aesthetic on the object. The aesthetics math and art both have their roles in this work, and they play well together.
Aaron Bocanegra won the Distinguished Artist in Residency at Whittier college for the Fall of 2011 to facilitate the collaboration as well as to co-teach a course challenging undergraduate students from a variety of majors to make their own art projects with the technology. As part of the grant Aaron and Bill are working towards an exhibition in April of 2012 where their project will be shown alongside the work of their students.
Bill Kronholm, phd. is a mathematician specializing in Topology. He teaches at Whittier College.
Julie Pate is Los Angeles based artist.


Resonant Refraction
A Math-Art Collaboration between William Kronholm Ph.D, Julie Pate, and Aaron Bocanegra
The intent of this project is to create a medium for artists to use for immersive environments. Being a medium it has a multiplicity of possible uses. Local data revealing global information is the fundamental process of this system.
Collaboration between the arts an sciences has had many fruitful moments. However, there is a tendency for it to be an illustrative collaboration rather than a meaningful collaboration feeding back between the fields. It is imperative that the individual aesthetics of both math an art are respected on equal grounds. Through a truly interactive collaboration higher level mathematics and art research practices have the capacity to create new territories.
In brief, the custom designed open source hardware act as nodes. Each node has the ability to send out it’s own address and receive it’s neighbors (I am 1 an I see 2). Once it receives a neighbor’s address it then communicates back to the brain, or central node. Each node’s range is approximately 5 feet, greatly extending to communicate to the brain. The technology is designed to be simple, cheap and accessible. Once the data is received by the brain it begins to compute the homology of the coverage area. The output has many levels of detailed information far beyond the basic data it has received.
The project in which Aaron, Julie, and Bill are applying this math-art technology consists of designing a spatial interactive musical instrument. Not responsive noise, rather a space where bodies can interact in a manner that will create music. As with all instruments there will certainly be a learning curve. The music will be generated using the simplicial complex calculated by the relationships of nodes in space. Each complex will be treated as a measure of the composition. That information will then be fed into SuperCollider where the rules will create the music from the data. This instrument will be able to be tune an hacked by the user. The long term goal is to create nodes fast enough to allow the performers to create the music they are dancing to in real time. Currently the system is still a bit slow, so quick movements may go unnoticed. In addition to the physical and musical performance 3D prints of the simplicial complexes will be made. These math objects will stand as documents of the performance as well as allow us to explore methods for visualizing the homology without forcing an artistic aesthetic on the object. The aesthetics math and art both have their roles in this work, and they play well together.
Aaron Bocanegra won the Distinguished Artist in Residency at Whittier college for the Fall of 2011 to facilitate the collaboration as well as to co-teach a course challenging undergraduate students from a variety of majors to make their own art projects with the technology. As part of the grant Aaron and Bill are working towards an exhibition in April of 2012 where their project will be shown alongside the work of their students.
Bill Kronholm, phd. is a mathematician specializing in Topology. He teaches at Whittier College.
Julie Pate is Los Angeles based artist.


Resonant Refraction
A Math-Art Collaboration between William Kronholm Ph.D, Julie Pate, and Aaron Bocanegra
The intent of this project is to create a medium for artists to use for immersive environments. Being a medium it has a multiplicity of possible uses. Local data revealing global information is the fundamental process of this system.
Collaboration between the arts an sciences has had many fruitful moments. However, there is a tendency for it to be an illustrative collaboration rather than a meaningful collaboration feeding back between the fields. It is imperative that the individual aesthetics of both math an art are respected on equal grounds. Through a truly interactive collaboration higher level mathematics and art research practices have the capacity to create new territories.
In brief, the custom designed open source hardware act as nodes. Each node has the ability to send out it’s own address and receive it’s neighbors (I am 1 an I see 2). Once it receives a neighbor’s address it then communicates back to the brain, or central node. Each node’s range is approximately 5 feet, greatly extending to communicate to the brain. The technology is designed to be simple, cheap and accessible. Once the data is received by the brain it begins to compute the homology of the coverage area. The output has many levels of detailed information far beyond the basic data it has received.
The project in which Aaron, Julie, and Bill are applying this math-art technology consists of designing a spatial interactive musical instrument. Not responsive noise, rather a space where bodies can interact in a manner that will create music. As with all instruments there will certainly be a learning curve. The music will be generated using the simplicial complex calculated by the relationships of nodes in space. Each complex will be treated as a measure of the composition. That information will then be fed into SuperCollider where the rules will create the music from the data. This instrument will be able to be tune an hacked by the user. The long term goal is to create nodes fast enough to allow the performers to create the music they are dancing to in real time. Currently the system is still a bit slow, so quick movements may go unnoticed. In addition to the physical and musical performance 3D prints of the simplicial complexes will be made. These math objects will stand as documents of the performance as well as allow us to explore methods for visualizing the homology without forcing an artistic aesthetic on the object. The aesthetics math and art both have their roles in this work, and they play well together.
Aaron Bocanegra won the Distinguished Artist in Residency at Whittier college for the Fall of 2011 to facilitate the collaboration as well as to co-teach a course challenging undergraduate students from a variety of majors to make their own art projects with the technology. As part of the grant Aaron and Bill are working towards an exhibition in April of 2012 where their project will be shown alongside the work of their students.
Bill Kronholm, phd. is a mathematician specializing in Topology. He teaches at Whittier College.
Julie Pate is Los Angeles based artist.

Resonant Refraction
A Math-Art Collaboration between William Kronholm Ph.D, Julie Pate, and Aaron Bocanegra
The intent of this project is to create a medium for artists to use for immersive environments. Being a medium it has a multiplicity of possible uses. Local data revealing global information is the fundamental process of this system.
Collaboration between the arts an sciences has had many fruitful moments. However, there is a tendency for it to be an illustrative collaboration rather than a meaningful collaboration feeding back between the fields. It is imperative that the individual aesthetics of both math an art are respected on equal grounds. Through a truly interactive collaboration higher level mathematics and art research practices have the capacity to create new territories.
In brief, the custom designed open source hardware act as nodes. Each node has the ability to send out it’s own address and receive it’s neighbors (I am 1 an I see 2). Once it receives a neighbor’s address it then communicates back to the brain, or central node. Each node’s range is approximately 5 feet, greatly extending to communicate to the brain. The technology is designed to be simple, cheap and accessible. Once the data is received by the brain it begins to compute the homology of the coverage area. The output has many levels of detailed information far beyond the basic data it has received.
The project in which Aaron, Julie, and Bill are applying this math-art technology consists of designing a spatial interactive musical instrument. Not responsive noise, rather a space where bodies can interact in a manner that will create music. As with all instruments there will certainly be a learning curve. The music will be generated using the simplicial complex calculated by the relationships of nodes in space. Each complex will be treated as a measure of the composition. That information will then be fed into SuperCollider where the rules will create the music from the data. This instrument will be able to be tune an hacked by the user. The long term goal is to create nodes fast enough to allow the performers to create the music they are dancing to in real time. Currently the system is still a bit slow, so quick movements may go unnoticed. In addition to the physical and musical performance 3D prints of the simplicial complexes will be made. These math objects will stand as documents of the performance as well as allow us to explore methods for visualizing the homology without forcing an artistic aesthetic on the object. The aesthetics math and art both have their roles in this work, and they play well together.
Aaron Bocanegra won the Distinguished Artist in Residency at Whittier college for the Fall of 2011 to facilitate the collaboration as well as to co-teach a course challenging undergraduate students from a variety of majors to make their own art projects with the technology. As part of the grant Aaron and Bill are working towards an exhibition in April of 2012 where their project will be shown alongside the work of their students.
Bill Kronholm, phd. is a mathematician specializing in Topology. He teaches at Whittier College.
Julie Pate is Los Angeles based artist.


Resonant Refraction
A Math-Art Collaboration between William Kronholm Ph.D, Julie Pate, and Aaron Bocanegra
The intent of this project is to create a medium for artists to use for immersive environments. Being a medium it has a multiplicity of possible uses. Local data revealing global information is the fundamental process of this system.
Collaboration between the arts an sciences has had many fruitful moments. However, there is a tendency for it to be an illustrative collaboration rather than a meaningful collaboration feeding back between the fields. It is imperative that the individual aesthetics of both math an art are respected on equal grounds. Through a truly interactive collaboration higher level mathematics and art research practices have the capacity to create new territories.
In brief, the custom designed open source hardware act as nodes. Each node has the ability to send out it’s own address and receive it’s neighbors (I am 1 an I see 2). Once it receives a neighbor’s address it then communicates back to the brain, or central node. Each node’s range is approximately 5 feet, greatly extending to communicate to the brain. The technology is designed to be simple, cheap and accessible. Once the data is received by the brain it begins to compute the homology of the coverage area. The output has many levels of detailed information far beyond the basic data it has received.
The project in which Aaron, Julie, and Bill are applying this math-art technology consists of designing a spatial interactive musical instrument. Not responsive noise, rather a space where bodies can interact in a manner that will create music. As with all instruments there will certainly be a learning curve. The music will be generated using the simplicial complex calculated by the relationships of nodes in space. Each complex will be treated as a measure of the composition. That information will then be fed into SuperCollider where the rules will create the music from the data. This instrument will be able to be tune an hacked by the user. The long term goal is to create nodes fast enough to allow the performers to create the music they are dancing to in real time. Currently the system is still a bit slow, so quick movements may go unnoticed. In addition to the physical and musical performance 3D prints of the simplicial complexes will be made. These math objects will stand as documents of the performance as well as allow us to explore methods for visualizing the homology without forcing an artistic aesthetic on the object. The aesthetics math and art both have their roles in this work, and they play well together.
Aaron Bocanegra won the Distinguished Artist in Residency at Whittier college for the Fall of 2011 to facilitate the collaboration as well as to co-teach a course challenging undergraduate students from a variety of majors to make their own art projects with the technology. As part of the grant Aaron and Bill are working towards an exhibition in April of 2012 where their project will be shown alongside the work of their students.
Bill Kronholm, phd. is a mathematician specializing in Topology. He teaches at Whittier College.
Julie Pate is Los Angeles based artist.


Resonant Refraction
A Math-Art Collaboration between William Kronholm Ph.D, Julie Pate, and Aaron Bocanegra
The intent of this project is to create a medium for artists to use for immersive environments. Being a medium it has a multiplicity of possible uses. Local data revealing global information is the fundamental process of this system.
Collaboration between the arts an sciences has had many fruitful moments. However, there is a tendency for it to be an illustrative collaboration rather than a meaningful collaboration feeding back between the fields. It is imperative that the individual aesthetics of both math an art are respected on equal grounds. Through a truly interactive collaboration higher level mathematics and art research practices have the capacity to create new territories.
In brief, the custom designed open source hardware act as nodes. Each node has the ability to send out it’s own address and receive it’s neighbors (I am 1 an I see 2). Once it receives a neighbor’s address it then communicates back to the brain, or central node. Each node’s range is approximately 5 feet, greatly extending to communicate to the brain. The technology is designed to be simple, cheap and accessible. Once the data is received by the brain it begins to compute the homology of the coverage area. The output has many levels of detailed information far beyond the basic data it has received.
The project in which Aaron, Julie, and Bill are applying this math-art technology consists of designing a spatial interactive musical instrument. Not responsive noise, rather a space where bodies can interact in a manner that will create music. As with all instruments there will certainly be a learning curve. The music will be generated using the simplicial complex calculated by the relationships of nodes in space. Each complex will be treated as a measure of the composition. That information will then be fed into SuperCollider where the rules will create the music from the data. This instrument will be able to be tune an hacked by the user. The long term goal is to create nodes fast enough to allow the performers to create the music they are dancing to in real time. Currently the system is still a bit slow, so quick movements may go unnoticed. In addition to the physical and musical performance 3D prints of the simplicial complexes will be made. These math objects will stand as documents of the performance as well as allow us to explore methods for visualizing the homology without forcing an artistic aesthetic on the object. The aesthetics math and art both have their roles in this work, and they play well together.
Aaron Bocanegra won the Distinguished Artist in Residency at Whittier college for the Fall of 2011 to facilitate the collaboration as well as to co-teach a course challenging undergraduate students from a variety of majors to make their own art projects with the technology. As part of the grant Aaron and Bill are working towards an exhibition in April of 2012 where their project will be shown alongside the work of their students.
Bill Kronholm, phd. is a mathematician specializing in Topology. He teaches at Whittier College.
Julie Pate is Los Angeles based artist.


Resonant Refraction
A Math-Art Collaboration between William Kronholm Ph.D, Julie Pate, and Aaron Bocanegra
The intent of this project is to create a medium for artists to use for immersive environments. Being a medium it has a multiplicity of possible uses. Local data revealing global information is the fundamental process of this system.
Collaboration between the arts an sciences has had many fruitful moments. However, there is a tendency for it to be an illustrative collaboration rather than a meaningful collaboration feeding back between the fields. It is imperative that the individual aesthetics of both math an art are respected on equal grounds. Through a truly interactive collaboration higher level mathematics and art research practices have the capacity to create new territories.
In brief, the custom designed open source hardware act as nodes. Each node has the ability to send out it’s own address and receive it’s neighbors (I am 1 an I see 2). Once it receives a neighbor’s address it then communicates back to the brain, or central node. Each node’s range is approximately 5 feet, greatly extending to communicate to the brain. The technology is designed to be simple, cheap and accessible. Once the data is received by the brain it begins to compute the homology of the coverage area. The output has many levels of detailed information far beyond the basic data it has received.
The project in which Aaron, Julie, and Bill are applying this math-art technology consists of designing a spatial interactive musical instrument. Not responsive noise, rather a space where bodies can interact in a manner that will create music. As with all instruments there will certainly be a learning curve. The music will be generated using the simplicial complex calculated by the relationships of nodes in space. Each complex will be treated as a measure of the composition. That information will then be fed into SuperCollider where the rules will create the music from the data. This instrument will be able to be tune an hacked by the user. The long term goal is to create nodes fast enough to allow the performers to create the music they are dancing to in real time. Currently the system is still a bit slow, so quick movements may go unnoticed. In addition to the physical and musical performance 3D prints of the simplicial complexes will be made. These math objects will stand as documents of the performance as well as allow us to explore methods for visualizing the homology without forcing an artistic aesthetic on the object. The aesthetics math and art both have their roles in this work, and they play well together.
Aaron Bocanegra won the Distinguished Artist in Residency at Whittier college for the Fall of 2011 to facilitate the collaboration as well as to co-teach a course challenging undergraduate students from a variety of majors to make their own art projects with the technology. As part of the grant Aaron and Bill are working towards an exhibition in April of 2012 where their project will be shown alongside the work of their students.
Bill Kronholm, phd. is a mathematician specializing in Topology. He teaches at Whittier College.
Julie Pate is Los Angeles based artist.


Resonant Refraction
A Math-Art Collaboration between William Kronholm Ph.D, Julie Pate, and Aaron Bocanegra
The intent of this project is to create a medium for artists to use for immersive environments. Being a medium it has a multiplicity of possible uses. Local data revealing global information is the fundamental process of this system.
Collaboration between the arts an sciences has had many fruitful moments. However, there is a tendency for it to be an illustrative collaboration rather than a meaningful collaboration feeding back between the fields. It is imperative that the individual aesthetics of both math an art are respected on equal grounds. Through a truly interactive collaboration higher level mathematics and art research practices have the capacity to create new territories.
In brief, the custom designed open source hardware act as nodes. Each node has the ability to send out it’s own address and receive it’s neighbors (I am 1 an I see 2). Once it receives a neighbor’s address it then communicates back to the brain, or central node. Each node’s range is approximately 5 feet, greatly extending to communicate to the brain. The technology is designed to be simple, cheap and accessible. Once the data is received by the brain it begins to compute the homology of the coverage area. The output has many levels of detailed information far beyond the basic data it has received.
The project in which Aaron, Julie, and Bill are applying this math-art technology consists of designing a spatial interactive musical instrument. Not responsive noise, rather a space where bodies can interact in a manner that will create music. As with all instruments there will certainly be a learning curve. The music will be generated using the simplicial complex calculated by the relationships of nodes in space. Each complex will be treated as a measure of the composition. That information will then be fed into SuperCollider where the rules will create the music from the data. This instrument will be able to be tune an hacked by the user. The long term goal is to create nodes fast enough to allow the performers to create the music they are dancing to in real time. Currently the system is still a bit slow, so quick movements may go unnoticed. In addition to the physical and musical performance 3D prints of the simplicial complexes will be made. These math objects will stand as documents of the performance as well as allow us to explore methods for visualizing the homology without forcing an artistic aesthetic on the object. The aesthetics math and art both have their roles in this work, and they play well together.
Aaron Bocanegra won the Distinguished Artist in Residency at Whittier college for the Fall of 2011 to facilitate the collaboration as well as to co-teach a course challenging undergraduate students from a variety of majors to make their own art projects with the technology. As part of the grant Aaron and Bill are working towards an exhibition in April of 2012 where their project will be shown alongside the work of their students.
Bill Kronholm, phd. is a mathematician specializing in Topology. He teaches at Whittier College.
Julie Pate is Los Angeles based artist.


Resonant Refraction
A Math-Art Collaboration between William Kronholm Ph.D, Julie Pate, and Aaron Bocanegra
The intent of this project is to create a medium for artists to use for immersive environments. Being a medium it has a multiplicity of possible uses. Local data revealing global information is the fundamental process of this system.
Collaboration between the arts an sciences has had many fruitful moments. However, there is a tendency for it to be an illustrative collaboration rather than a meaningful collaboration feeding back between the fields. It is imperative that the individual aesthetics of both math an art are respected on equal grounds. Through a truly interactive collaboration higher level mathematics and art research practices have the capacity to create new territories.
In brief, the custom designed open source hardware act as nodes. Each node has the ability to send out it’s own address and receive it’s neighbors (I am 1 an I see 2). Once it receives a neighbor’s address it then communicates back to the brain, or central node. Each node’s range is approximately 5 feet, greatly extending to communicate to the brain. The technology is designed to be simple, cheap and accessible. Once the data is received by the brain it begins to compute the homology of the coverage area. The output has many levels of detailed information far beyond the basic data it has received.
The project in which Aaron, Julie, and Bill are applying this math-art technology consists of designing a spatial interactive musical instrument. Not responsive noise, rather a space where bodies can interact in a manner that will create music. As with all instruments there will certainly be a learning curve. The music will be generated using the simplicial complex calculated by the relationships of nodes in space. Each complex will be treated as a measure of the composition. That information will then be fed into SuperCollider where the rules will create the music from the data. This instrument will be able to be tune an hacked by the user. The long term goal is to create nodes fast enough to allow the performers to create the music they are dancing to in real time. Currently the system is still a bit slow, so quick movements may go unnoticed. In addition to the physical and musical performance 3D prints of the simplicial complexes will be made. These math objects will stand as documents of the performance as well as allow us to explore methods for visualizing the homology without forcing an artistic aesthetic on the object. The aesthetics math and art both have their roles in this work, and they play well together.
Aaron Bocanegra won the Distinguished Artist in Residency at Whittier college for the Fall of 2011 to facilitate the collaboration as well as to co-teach a course challenging undergraduate students from a variety of majors to make their own art projects with the technology. As part of the grant Aaron and Bill are working towards an exhibition in April of 2012 where their project will be shown alongside the work of their students.
Bill Kronholm, phd. is a mathematician specializing in Topology. He teaches at Whittier College.
Julie Pate is Los Angeles based artist.


Resonant Refraction
A Math-Art Collaboration between William Kronholm Ph.D, Julie Pate, and Aaron Bocanegra
The intent of this project is to create a medium for artists to use for immersive environments. Being a medium it has a multiplicity of possible uses. Local data revealing global information is the fundamental process of this system.
Collaboration between the arts an sciences has had many fruitful moments. However, there is a tendency for it to be an illustrative collaboration rather than a meaningful collaboration feeding back between the fields. It is imperative that the individual aesthetics of both math an art are respected on equal grounds. Through a truly interactive collaboration higher level mathematics and art research practices have the capacity to create new territories.
In brief, the custom designed open source hardware act as nodes. Each node has the ability to send out it’s own address and receive it’s neighbors (I am 1 an I see 2). Once it receives a neighbor’s address it then communicates back to the brain, or central node. Each node’s range is approximately 5 feet, greatly extending to communicate to the brain. The technology is designed to be simple, cheap and accessible. Once the data is received by the brain it begins to compute the homology of the coverage area. The output has many levels of detailed information far beyond the basic data it has received.
The project in which Aaron, Julie, and Bill are applying this math-art technology consists of designing a spatial interactive musical instrument. Not responsive noise, rather a space where bodies can interact in a manner that will create music. As with all instruments there will certainly be a learning curve. The music will be generated using the simplicial complex calculated by the relationships of nodes in space. Each complex will be treated as a measure of the composition. That information will then be fed into SuperCollider where the rules will create the music from the data. This instrument will be able to be tune an hacked by the user. The long term goal is to create nodes fast enough to allow the performers to create the music they are dancing to in real time. Currently the system is still a bit slow, so quick movements may go unnoticed. In addition to the physical and musical performance 3D prints of the simplicial complexes will be made. These math objects will stand as documents of the performance as well as allow us to explore methods for visualizing the homology without forcing an artistic aesthetic on the object. The aesthetics math and art both have their roles in this work, and they play well together.
Aaron Bocanegra won the Distinguished Artist in Residency at Whittier college for the Fall of 2011 to facilitate the collaboration as well as to co-teach a course challenging undergraduate students from a variety of majors to make their own art projects with the technology. As part of the grant Aaron and Bill are working towards an exhibition in April of 2012 where their project will be shown alongside the work of their students.
Bill Kronholm, phd. is a mathematician specializing in Topology. He teaches at Whittier College.
Julie Pate is Los Angeles based artist.


Resonant Refraction
A Math-Art Collaboration between William Kronholm Ph.D, Julie Pate, and Aaron Bocanegra
The intent of this project is to create a medium for artists to use for immersive environments. Being a medium it has a multiplicity of possible uses. Local data revealing global information is the fundamental process of this system.
Collaboration between the arts an sciences has had many fruitful moments. However, there is a tendency for it to be an illustrative collaboration rather than a meaningful collaboration feeding back between the fields. It is imperative that the individual aesthetics of both math an art are respected on equal grounds. Through a truly interactive collaboration higher level mathematics and art research practices have the capacity to create new territories.
In brief, the custom designed open source hardware act as nodes. Each node has the ability to send out it’s own address and receive it’s neighbors (I am 1 an I see 2). Once it receives a neighbor’s address it then communicates back to the brain, or central node. Each node’s range is approximately 5 feet, greatly extending to communicate to the brain. The technology is designed to be simple, cheap and accessible. Once the data is received by the brain it begins to compute the homology of the coverage area. The output has many levels of detailed information far beyond the basic data it has received.
The project in which Aaron, Julie, and Bill are applying this math-art technology consists of designing a spatial interactive musical instrument. Not responsive noise, rather a space where bodies can interact in a manner that will create music. As with all instruments there will certainly be a learning curve. The music will be generated using the simplicial complex calculated by the relationships of nodes in space. Each complex will be treated as a measure of the composition. That information will then be fed into SuperCollider where the rules will create the music from the data. This instrument will be able to be tune an hacked by the user. The long term goal is to create nodes fast enough to allow the performers to create the music they are dancing to in real time. Currently the system is still a bit slow, so quick movements may go unnoticed. In addition to the physical and musical performance 3D prints of the simplicial complexes will be made. These math objects will stand as documents of the performance as well as allow us to explore methods for visualizing the homology without forcing an artistic aesthetic on the object. The aesthetics math and art both have their roles in this work, and they play well together.
Aaron Bocanegra won the Distinguished Artist in Residency at Whittier college for the Fall of 2011 to facilitate the collaboration as well as to co-teach a course challenging undergraduate students from a variety of majors to make their own art projects with the technology. As part of the grant Aaron and Bill are working towards an exhibition in April of 2012 where their project will be shown alongside the work of their students.
Bill Kronholm, phd. is a mathematician specializing in Topology. He teaches at Whittier College.
Julie Pate is Los Angeles based artist.


Resonant Refraction
A Math-Art Collaboration between William Kronholm Ph.D, Julie Pate, and Aaron Bocanegra
The intent of this project is to create a medium for artists to use for immersive environments. Being a medium it has a multiplicity of possible uses. Local data revealing global information is the fundamental process of this system.
Collaboration between the arts an sciences has had many fruitful moments. However, there is a tendency for it to be an illustrative collaboration rather than a meaningful collaboration feeding back between the fields. It is imperative that the individual aesthetics of both math an art are respected on equal grounds. Through a truly interactive collaboration higher level mathematics and art research practices have the capacity to create new territories.
In brief, the custom designed open source hardware act as nodes. Each node has the ability to send out it’s own address and receive it’s neighbors (I am 1 an I see 2). Once it receives a neighbor’s address it then communicates back to the brain, or central node. Each node’s range is approximately 5 feet, greatly extending to communicate to the brain. The technology is designed to be simple, cheap and accessible. Once the data is received by the brain it begins to compute the homology of the coverage area. The output has many levels of detailed information far beyond the basic data it has received.
The project in which Aaron, Julie, and Bill are applying this math-art technology consists of designing a spatial interactive musical instrument. Not responsive noise, rather a space where bodies can interact in a manner that will create music. As with all instruments there will certainly be a learning curve. The music will be generated using the simplicial complex calculated by the relationships of nodes in space. Each complex will be treated as a measure of the composition. That information will then be fed into SuperCollider where the rules will create the music from the data. This instrument will be able to be tune an hacked by the user. The long term goal is to create nodes fast enough to allow the performers to create the music they are dancing to in real time. Currently the system is still a bit slow, so quick movements may go unnoticed. In addition to the physical and musical performance 3D prints of the simplicial complexes will be made. These math objects will stand as documents of the performance as well as allow us to explore methods for visualizing the homology without forcing an artistic aesthetic on the object. The aesthetics math and art both have their roles in this work, and they play well together.
Aaron Bocanegra won the Distinguished Artist in Residency at Whittier college for the Fall of 2011 to facilitate the collaboration as well as to co-teach a course challenging undergraduate students from a variety of majors to make their own art projects with the technology. As part of the grant Aaron and Bill are working towards an exhibition in April of 2012 where their project will be shown alongside the work of their students.
Bill Kronholm, phd. is a mathematician specializing in Topology. He teaches at Whittier College.
Julie Pate is Los Angeles based artist.


Resonant Refraction
A Math-Art Collaboration between William Kronholm Ph.D, Julie Pate, and Aaron Bocanegra
The intent of this project is to create a medium for artists to use for immersive environments. Being a medium it has a multiplicity of possible uses. Local data revealing global information is the fundamental process of this system.
Collaboration between the arts an sciences has had many fruitful moments. However, there is a tendency for it to be an illustrative collaboration rather than a meaningful collaboration feeding back between the fields. It is imperative that the individual aesthetics of both math an art are respected on equal grounds. Through a truly interactive collaboration higher level mathematics and art research practices have the capacity to create new territories.
In brief, the custom designed open source hardware act as nodes. Each node has the ability to send out it’s own address and receive it’s neighbors (I am 1 an I see 2). Once it receives a neighbor’s address it then communicates back to the brain, or central node. Each node’s range is approximately 5 feet, greatly extending to communicate to the brain. The technology is designed to be simple, cheap and accessible. Once the data is received by the brain it begins to compute the homology of the coverage area. The output has many levels of detailed information far beyond the basic data it has received.
The project in which Aaron, Julie, and Bill are applying this math-art technology consists of designing a spatial interactive musical instrument. Not responsive noise, rather a space where bodies can interact in a manner that will create music. As with all instruments there will certainly be a learning curve. The music will be generated using the simplicial complex calculated by the relationships of nodes in space. Each complex will be treated as a measure of the composition. That information will then be fed into SuperCollider where the rules will create the music from the data. This instrument will be able to be tune an hacked by the user. The long term goal is to create nodes fast enough to allow the performers to create the music they are dancing to in real time. Currently the system is still a bit slow, so quick movements may go unnoticed. In addition to the physical and musical performance 3D prints of the simplicial complexes will be made. These math objects will stand as documents of the performance as well as allow us to explore methods for visualizing the homology without forcing an artistic aesthetic on the object. The aesthetics math and art both have their roles in this work, and they play well together.
Aaron Bocanegra won the Distinguished Artist in Residency at Whittier college for the Fall of 2011 to facilitate the collaboration as well as to co-teach a course challenging undergraduate students from a variety of majors to make their own art projects with the technology. As part of the grant Aaron and Bill are working towards an exhibition in April of 2012 where their project will be shown alongside the work of their students.
Bill Kronholm, phd. is a mathematician specializing in Topology. He teaches at Whittier College.
Julie Pate is Los Angeles based artist.


Resonant Refraction
A Math-Art Collaboration between William Kronholm Ph.D, Julie Pate, and Aaron Bocanegra
The intent of this project is to create a medium for artists to use for immersive environments. Being a medium it has a multiplicity of possible uses. Local data revealing global information is the fundamental process of this system.
Collaboration between the arts an sciences has had many fruitful moments. However, there is a tendency for it to be an illustrative collaboration rather than a meaningful collaboration feeding back between the fields. It is imperative that the individual aesthetics of both math an art are respected on equal grounds. Through a truly interactive collaboration higher level mathematics and art research practices have the capacity to create new territories.
In brief, the custom designed open source hardware act as nodes. Each node has the ability to send out it’s own address and receive it’s neighbors (I am 1 an I see 2). Once it receives a neighbor’s address it then communicates back to the brain, or central node. Each node’s range is approximately 5 feet, greatly extending to communicate to the brain. The technology is designed to be simple, cheap and accessible. Once the data is received by the brain it begins to compute the homology of the coverage area. The output has many levels of detailed information far beyond the basic data it has received.
The project in which Aaron, Julie, and Bill are applying this math-art technology consists of designing a spatial interactive musical instrument. Not responsive noise, rather a space where bodies can interact in a manner that will create music. As with all instruments there will certainly be a learning curve. The music will be generated using the simplicial complex calculated by the relationships of nodes in space. Each complex will be treated as a measure of the composition. That information will then be fed into SuperCollider where the rules will create the music from the data. This instrument will be able to be tune an hacked by the user. The long term goal is to create nodes fast enough to allow the performers to create the music they are dancing to in real time. Currently the system is still a bit slow, so quick movements may go unnoticed. In addition to the physical and musical performance 3D prints of the simplicial complexes will be made. These math objects will stand as documents of the performance as well as allow us to explore methods for visualizing the homology without forcing an artistic aesthetic on the object. The aesthetics math and art both have their roles in this work, and they play well together.
Aaron Bocanegra won the Distinguished Artist in Residency at Whittier college for the Fall of 2011 to facilitate the collaboration as well as to co-teach a course challenging undergraduate students from a variety of majors to make their own art projects with the technology. As part of the grant Aaron and Bill are working towards an exhibition in April of 2012 where their project will be shown alongside the work of their students.
Bill Kronholm, phd. is a mathematician specializing in Topology. He teaches at Whittier College.
Julie Pate is Los Angeles based artist.


Resonant Refraction
A Math-Art Collaboration between William Kronholm Ph.D, Julie Pate, and Aaron Bocanegra
The intent of this project is to create a medium for artists to use for immersive environments. Being a medium it has a multiplicity of possible uses. Local data revealing global information is the fundamental process of this system.
Collaboration between the arts an sciences has had many fruitful moments. However, there is a tendency for it to be an illustrative collaboration rather than a meaningful collaboration feeding back between the fields. It is imperative that the individual aesthetics of both math an art are respected on equal grounds. Through a truly interactive collaboration higher level mathematics and art research practices have the capacity to create new territories.
In brief, the custom designed open source hardware act as nodes. Each node has the ability to send out it’s own address and receive it’s neighbors (I am 1 an I see 2). Once it receives a neighbor’s address it then communicates back to the brain, or central node. Each node’s range is approximately 5 feet, greatly extending to communicate to the brain. The technology is designed to be simple, cheap and accessible. Once the data is received by the brain it begins to compute the homology of the coverage area. The output has many levels of detailed information far beyond the basic data it has received.
The project in which Aaron, Julie, and Bill are applying this math-art technology consists of designing a spatial interactive musical instrument. Not responsive noise, rather a space where bodies can interact in a manner that will create music. As with all instruments there will certainly be a learning curve. The music will be generated using the simplicial complex calculated by the relationships of nodes in space. Each complex will be treated as a measure of the composition. That information will then be fed into SuperCollider where the rules will create the music from the data. This instrument will be able to be tune an hacked by the user. The long term goal is to create nodes fast enough to allow the performers to create the music they are dancing to in real time. Currently the system is still a bit slow, so quick movements may go unnoticed. In addition to the physical and musical performance 3D prints of the simplicial complexes will be made. These math objects will stand as documents of the performance as well as allow us to explore methods for visualizing the homology without forcing an artistic aesthetic on the object. The aesthetics math and art both have their roles in this work, and they play well together.
Aaron Bocanegra won the Distinguished Artist in Residency at Whittier college for the Fall of 2011 to facilitate the collaboration as well as to co-teach a course challenging undergraduate students from a variety of majors to make their own art projects with the technology. As part of the grant Aaron and Bill are working towards an exhibition in April of 2012 where their project will be shown alongside the work of their students.
Bill Kronholm, phd. is a mathematician specializing in Topology. He teaches at Whittier College.
Julie Pate is Los Angeles based artist.


Resonant Refraction
A Math-Art Collaboration between William Kronholm Ph.D, Julie Pate, and Aaron Bocanegra
The intent of this project is to create a medium for artists to use for immersive environments. Being a medium it has a multiplicity of possible uses. Local data revealing global information is the fundamental process of this system.
Collaboration between the arts an sciences has had many fruitful moments. However, there is a tendency for it to be an illustrative collaboration rather than a meaningful collaboration feeding back between the fields. It is imperative that the individual aesthetics of both math an art are respected on equal grounds. Through a truly interactive collaboration higher level mathematics and art research practices have the capacity to create new territories.
In brief, the custom designed open source hardware act as nodes. Each node has the ability to send out it’s own address and receive it’s neighbors (I am 1 an I see 2). Once it receives a neighbor’s address it then communicates back to the brain, or central node. Each node’s range is approximately 5 feet, greatly extending to communicate to the brain. The technology is designed to be simple, cheap and accessible. Once the data is received by the brain it begins to compute the homology of the coverage area. The output has many levels of detailed information far beyond the basic data it has received.
The project in which Aaron, Julie, and Bill are applying this math-art technology consists of designing a spatial interactive musical instrument. Not responsive noise, rather a space where bodies can interact in a manner that will create music. As with all instruments there will certainly be a learning curve. The music will be generated using the simplicial complex calculated by the relationships of nodes in space. Each complex will be treated as a measure of the composition. That information will then be fed into SuperCollider where the rules will create the music from the data. This instrument will be able to be tune an hacked by the user. The long term goal is to create nodes fast enough to allow the performers to create the music they are dancing to in real time. Currently the system is still a bit slow, so quick movements may go unnoticed. In addition to the physical and musical performance 3D prints of the simplicial complexes will be made. These math objects will stand as documents of the performance as well as allow us to explore methods for visualizing the homology without forcing an artistic aesthetic on the object. The aesthetics math and art both have their roles in this work, and they play well together.
Aaron Bocanegra won the Distinguished Artist in Residency at Whittier college for the Fall of 2011 to facilitate the collaboration as well as to co-teach a course challenging undergraduate students from a variety of majors to make their own art projects with the technology. As part of the grant Aaron and Bill are working towards an exhibition in April of 2012 where their project will be shown alongside the work of their students.
Bill Kronholm, phd. is a mathematician specializing in Topology. He teaches at Whittier College.
Julie Pate is Los Angeles based artist.


Resonant Refraction
A Math-Art Collaboration between William Kronholm Ph.D, Julie Pate, and Aaron Bocanegra
The intent of this project is to create a medium for artists to use for immersive environments. Being a medium it has a multiplicity of possible uses. Local data revealing global information is the fundamental process of this system.
Collaboration between the arts an sciences has had many fruitful moments. However, there is a tendency for it to be an illustrative collaboration rather than a meaningful collaboration feeding back between the fields. It is imperative that the individual aesthetics of both math an art are respected on equal grounds. Through a truly interactive collaboration higher level mathematics and art research practices have the capacity to create new territories.
In brief, the custom designed open source hardware act as nodes. Each node has the ability to send out it’s own address and receive it’s neighbors (I am 1 an I see 2). Once it receives a neighbor’s address it then communicates back to the brain, or central node. Each node’s range is approximately 5 feet, greatly extending to communicate to the brain. The technology is designed to be simple, cheap and accessible. Once the data is received by the brain it begins to compute the homology of the coverage area. The output has many levels of detailed information far beyond the basic data it has received.
The project in which Aaron, Julie, and Bill are applying this math-art technology consists of designing a spatial interactive musical instrument. Not responsive noise, rather a space where bodies can interact in a manner that will create music. As with all instruments there will certainly be a learning curve. The music will be generated using the simplicial complex calculated by the relationships of nodes in space. Each complex will be treated as a measure of the composition. That information will then be fed into SuperCollider where the rules will create the music from the data. This instrument will be able to be tune an hacked by the user. The long term goal is to create nodes fast enough to allow the performers to create the music they are dancing to in real time. Currently the system is still a bit slow, so quick movements may go unnoticed. In addition to the physical and musical performance 3D prints of the simplicial complexes will be made. These math objects will stand as documents of the performance as well as allow us to explore methods for visualizing the homology without forcing an artistic aesthetic on the object. The aesthetics math and art both have their roles in this work, and they play well together.
Aaron Bocanegra won the Distinguished Artist in Residency at Whittier college for the Fall of 2011 to facilitate the collaboration as well as to co-teach a course challenging undergraduate students from a variety of majors to make their own art projects with the technology. As part of the grant Aaron and Bill are working towards an exhibition in April of 2012 where their project will be shown alongside the work of their students.
Bill Kronholm, phd. is a mathematician specializing in Topology. He teaches at Whittier College.
Julie Pate is Los Angeles based artist.

Resonant Refraction
A Math-Art Collaboration between William Kronholm Ph.D, Julie Pate, and Aaron Bocanegra
The intent of this project is to create a medium for artists to use for immersive environments. Being a medium it has a multiplicity of possible uses. Local data revealing global information is the fundamental process of this system.
Collaboration between the arts an sciences has had many fruitful moments. However, there is a tendency for it to be an illustrative collaboration rather than a meaningful collaboration feeding back between the fields. It is imperative that the individual aesthetics of both math an art are respected on equal grounds. Through a truly interactive collaboration higher level mathematics and art research practices have the capacity to create new territories.
In brief, the custom designed open source hardware act as nodes. Each node has the ability to send out it’s own address and receive it’s neighbors (I am 1 an I see 2). Once it receives a neighbor’s address it then communicates back to the brain, or central node. Each node’s range is approximately 5 feet, greatly extending to communicate to the brain. The technology is designed to be simple, cheap and accessible. Once the data is received by the brain it begins to compute the homology of the coverage area. The output has many levels of detailed information far beyond the basic data it has received.
The project in which Aaron, Julie, and Bill are applying this math-art technology consists of designing a spatial interactive musical instrument. Not responsive noise, rather a space where bodies can interact in a manner that will create music. As with all instruments there will certainly be a learning curve. The music will be generated using the simplicial complex calculated by the relationships of nodes in space. Each complex will be treated as a measure of the composition. That information will then be fed into SuperCollider where the rules will create the music from the data. This instrument will be able to be tune an hacked by the user. The long term goal is to create nodes fast enough to allow the performers to create the music they are dancing to in real time. Currently the system is still a bit slow, so quick movements may go unnoticed. In addition to the physical and musical performance 3D prints of the simplicial complexes will be made. These math objects will stand as documents of the performance as well as allow us to explore methods for visualizing the homology without forcing an artistic aesthetic on the object. The aesthetics math and art both have their roles in this work, and they play well together.
Aaron Bocanegra won the Distinguished Artist in Residency at Whittier college for the Fall of 2011 to facilitate the collaboration as well as to co-teach a course challenging undergraduate students from a variety of majors to make their own art projects with the technology. As part of the grant Aaron and Bill are working towards an exhibition in April of 2012 where their project will be shown alongside the work of their students.
Bill Kronholm, phd. is a mathematician specializing in Topology. He teaches at Whittier College.
Julie Pate is Los Angeles based artist.


Resonant Refraction
A Math-Art Collaboration between William Kronholm Ph.D, Julie Pate, and Aaron Bocanegra
The intent of this project is to create a medium for artists to use for immersive environments. Being a medium it has a multiplicity of possible uses. Local data revealing global information is the fundamental process of this system.
Collaboration between the arts an sciences has had many fruitful moments. However, there is a tendency for it to be an illustrative collaboration rather than a meaningful collaboration feeding back between the fields. It is imperative that the individual aesthetics of both math an art are respected on equal grounds. Through a truly interactive collaboration higher level mathematics and art research practices have the capacity to create new territories.
In brief, the custom designed open source hardware act as nodes. Each node has the ability to send out it’s own address and receive it’s neighbors (I am 1 an I see 2). Once it receives a neighbor’s address it then communicates back to the brain, or central node. Each node’s range is approximately 5 feet, greatly extending to communicate to the brain. The technology is designed to be simple, cheap and accessible. Once the data is received by the brain it begins to compute the homology of the coverage area. The output has many levels of detailed information far beyond the basic data it has received.
The project in which Aaron, Julie, and Bill are applying this math-art technology consists of designing a spatial interactive musical instrument. Not responsive noise, rather a space where bodies can interact in a manner that will create music. As with all instruments there will certainly be a learning curve. The music will be generated using the simplicial complex calculated by the relationships of nodes in space. Each complex will be treated as a measure of the composition. That information will then be fed into SuperCollider where the rules will create the music from the data. This instrument will be able to be tune an hacked by the user. The long term goal is to create nodes fast enough to allow the performers to create the music they are dancing to in real time. Currently the system is still a bit slow, so quick movements may go unnoticed. In addition to the physical and musical performance 3D prints of the simplicial complexes will be made. These math objects will stand as documents of the performance as well as allow us to explore methods for visualizing the homology without forcing an artistic aesthetic on the object. The aesthetics math and art both have their roles in this work, and they play well together.
Aaron Bocanegra won the Distinguished Artist in Residency at Whittier college for the Fall of 2011 to facilitate the collaboration as well as to co-teach a course challenging undergraduate students from a variety of majors to make their own art projects with the technology. As part of the grant Aaron and Bill are working towards an exhibition in April of 2012 where their project will be shown alongside the work of their students.
Bill Kronholm, phd. is a mathematician specializing in Topology. He teaches at Whittier College.
Julie Pate is Los Angeles based artist.


Resonant Refraction
A Math-Art Collaboration between William Kronholm Ph.D, Julie Pate, and Aaron Bocanegra
The intent of this project is to create a medium for artists to use for immersive environments. Being a medium it has a multiplicity of possible uses. Local data revealing global information is the fundamental process of this system.
Collaboration between the arts an sciences has had many fruitful moments. However, there is a tendency for it to be an illustrative collaboration rather than a meaningful collaboration feeding back between the fields. It is imperative that the individual aesthetics of both math an art are respected on equal grounds. Through a truly interactive collaboration higher level mathematics and art research practices have the capacity to create new territories.
In brief, the custom designed open source hardware act as nodes. Each node has the ability to send out it’s own address and receive it’s neighbors (I am 1 an I see 2). Once it receives a neighbor’s address it then communicates back to the brain, or central node. Each node’s range is approximately 5 feet, greatly extending to communicate to the brain. The technology is designed to be simple, cheap and accessible. Once the data is received by the brain it begins to compute the homology of the coverage area. The output has many levels of detailed information far beyond the basic data it has received.
The project in which Aaron, Julie, and Bill are applying this math-art technology consists of designing a spatial interactive musical instrument. Not responsive noise, rather a space where bodies can interact in a manner that will create music. As with all instruments there will certainly be a learning curve. The music will be generated using the simplicial complex calculated by the relationships of nodes in space. Each complex will be treated as a measure of the composition. That information will then be fed into SuperCollider where the rules will create the music from the data. This instrument will be able to be tune an hacked by the user. The long term goal is to create nodes fast enough to allow the performers to create the music they are dancing to in real time. Currently the system is still a bit slow, so quick movements may go unnoticed. In addition to the physical and musical performance 3D prints of the simplicial complexes will be made. These math objects will stand as documents of the performance as well as allow us to explore methods for visualizing the homology without forcing an artistic aesthetic on the object. The aesthetics math and art both have their roles in this work, and they play well together.
Aaron Bocanegra won the Distinguished Artist in Residency at Whittier college for the Fall of 2011 to facilitate the collaboration as well as to co-teach a course challenging undergraduate students from a variety of majors to make their own art projects with the technology. As part of the grant Aaron and Bill are working towards an exhibition in April of 2012 where their project will be shown alongside the work of their students.
Bill Kronholm, phd. is a mathematician specializing in Topology. He teaches at Whittier College.
Julie Pate is Los Angeles based artist.


Resonant Refraction
A Math-Art Collaboration between William Kronholm Ph.D, Julie Pate, and Aaron Bocanegra
The intent of this project is to create a medium for artists to use for immersive environments. Being a medium it has a multiplicity of possible uses. Local data revealing global information is the fundamental process of this system.
Collaboration between the arts an sciences has had many fruitful moments. However, there is a tendency for it to be an illustrative collaboration rather than a meaningful collaboration feeding back between the fields. It is imperative that the individual aesthetics of both math an art are respected on equal grounds. Through a truly interactive collaboration higher level mathematics and art research practices have the capacity to create new territories.
In brief, the custom designed open source hardware act as nodes. Each node has the ability to send out it’s own address and receive it’s neighbors (I am 1 an I see 2). Once it receives a neighbor’s address it then communicates back to the brain, or central node. Each node’s range is approximately 5 feet, greatly extending to communicate to the brain. The technology is designed to be simple, cheap and accessible. Once the data is received by the brain it begins to compute the homology of the coverage area. The output has many levels of detailed information far beyond the basic data it has received.
The project in which Aaron, Julie, and Bill are applying this math-art technology consists of designing a spatial interactive musical instrument. Not responsive noise, rather a space where bodies can interact in a manner that will create music. As with all instruments there will certainly be a learning curve. The music will be generated using the simplicial complex calculated by the relationships of nodes in space. Each complex will be treated as a measure of the composition. That information will then be fed into SuperCollider where the rules will create the music from the data. This instrument will be able to be tune an hacked by the user. The long term goal is to create nodes fast enough to allow the performers to create the music they are dancing to in real time. Currently the system is still a bit slow, so quick movements may go unnoticed. In addition to the physical and musical performance 3D prints of the simplicial complexes will be made. These math objects will stand as documents of the performance as well as allow us to explore methods for visualizing the homology without forcing an artistic aesthetic on the object. The aesthetics math and art both have their roles in this work, and they play well together.
Aaron Bocanegra won the Distinguished Artist in Residency at Whittier college for the Fall of 2011 to facilitate the collaboration as well as to co-teach a course challenging undergraduate students from a variety of majors to make their own art projects with the technology. As part of the grant Aaron and Bill are working towards an exhibition in April of 2012 where their project will be shown alongside the work of their students.
Bill Kronholm, phd. is a mathematician specializing in Topology. He teaches at Whittier College.
Julie Pate is Los Angeles based artist.


Resonant Refraction
A Math-Art Collaboration between William Kronholm Ph.D, Julie Pate, and Aaron Bocanegra
The intent of this project is to create a medium for artists to use for immersive environments. Being a medium it has a multiplicity of possible uses. Local data revealing global information is the fundamental process of this system.
Collaboration between the arts an sciences has had many fruitful moments. However, there is a tendency for it to be an illustrative collaboration rather than a meaningful collaboration feeding back between the fields. It is imperative that the individual aesthetics of both math an art are respected on equal grounds. Through a truly interactive collaboration higher level mathematics and art research practices have the capacity to create new territories.
In brief, the custom designed open source hardware act as nodes. Each node has the ability to send out it’s own address and receive it’s neighbors (I am 1 an I see 2). Once it receives a neighbor’s address it then communicates back to the brain, or central node. Each node’s range is approximately 5 feet, greatly extending to communicate to the brain. The technology is designed to be simple, cheap and accessible. Once the data is received by the brain it begins to compute the homology of the coverage area. The output has many levels of detailed information far beyond the basic data it has received.
The project in which Aaron, Julie, and Bill are applying this math-art technology consists of designing a spatial interactive musical instrument. Not responsive noise, rather a space where bodies can interact in a manner that will create music. As with all instruments there will certainly be a learning curve. The music will be generated using the simplicial complex calculated by the relationships of nodes in space. Each complex will be treated as a measure of the composition. That information will then be fed into SuperCollider where the rules will create the music from the data. This instrument will be able to be tune an hacked by the user. The long term goal is to create nodes fast enough to allow the performers to create the music they are dancing to in real time. Currently the system is still a bit slow, so quick movements may go unnoticed. In addition to the physical and musical performance 3D prints of the simplicial complexes will be made. These math objects will stand as documents of the performance as well as allow us to explore methods for visualizing the homology without forcing an artistic aesthetic on the object. The aesthetics math and art both have their roles in this work, and they play well together.
Aaron Bocanegra won the Distinguished Artist in Residency at Whittier college for the Fall of 2011 to facilitate the collaboration as well as to co-teach a course challenging undergraduate students from a variety of majors to make their own art projects with the technology. As part of the grant Aaron and Bill are working towards an exhibition in April of 2012 where their project will be shown alongside the work of their students.
Bill Kronholm, phd. is a mathematician specializing in Topology. He teaches at Whittier College.
Julie Pate is Los Angeles based artist.

Resonant Refraction
A Math-Art Collaboration between William Kronholm Ph.D, Julie Pate, and Aaron Bocanegra
The intent of this project is to create a medium for artists to use for immersive environments. Being a medium it has a multiplicity of possible uses. Local data revealing global information is the fundamental process of this system.
Collaboration between the arts an sciences has had many fruitful moments. However, there is a tendency for it to be an illustrative collaboration rather than a meaningful collaboration feeding back between the fields. It is imperative that the individual aesthetics of both math an art are respected on equal grounds. Through a truly interactive collaboration higher level mathematics and art research practices have the capacity to create new territories.
In brief, the custom designed open source hardware act as nodes. Each node has the ability to send out it’s own address and receive it’s neighbors (I am 1 an I see 2). Once it receives a neighbor’s address it then communicates back to the brain, or central node. Each node’s range is approximately 5 feet, greatly extending to communicate to the brain. The technology is designed to be simple, cheap and accessible. Once the data is received by the brain it begins to compute the homology of the coverage area. The output has many levels of detailed information far beyond the basic data it has received.
The project in which Aaron, Julie, and Bill are applying this math-art technology consists of designing a spatial interactive musical instrument. Not responsive noise, rather a space where bodies can interact in a manner that will create music. As with all instruments there will certainly be a learning curve. The music will be generated using the simplicial complex calculated by the relationships of nodes in space. Each complex will be treated as a measure of the composition. That information will then be fed into SuperCollider where the rules will create the music from the data. This instrument will be able to be tune an hacked by the user. The long term goal is to create nodes fast enough to allow the performers to create the music they are dancing to in real time. Currently the system is still a bit slow, so quick movements may go unnoticed. In addition to the physical and musical performance 3D prints of the simplicial complexes will be made. These math objects will stand as documents of the performance as well as allow us to explore methods for visualizing the homology without forcing an artistic aesthetic on the object. The aesthetics math and art both have their roles in this work, and they play well together.
Aaron Bocanegra won the Distinguished Artist in Residency at Whittier college for the Fall of 2011 to facilitate the collaboration as well as to co-teach a course challenging undergraduate students from a variety of majors to make their own art projects with the technology. As part of the grant Aaron and Bill are working towards an exhibition in April of 2012 where their project will be shown alongside the work of their students.
Bill Kronholm, phd. is a mathematician specializing in Topology. He teaches at Whittier College.
Julie Pate is Los Angeles based artist.


Resonant Refraction
A Math-Art Collaboration between William Kronholm Ph.D, Julie Pate, and Aaron Bocanegra
The intent of this project is to create a medium for artists to use for immersive environments. Being a medium it has a multiplicity of possible uses. Local data revealing global information is the fundamental process of this system.
Collaboration between the arts an sciences has had many fruitful moments. However, there is a tendency for it to be an illustrative collaboration rather than a meaningful collaboration feeding back between the fields. It is imperative that the individual aesthetics of both math an art are respected on equal grounds. Through a truly interactive collaboration higher level mathematics and art research practices have the capacity to create new territories.
In brief, the custom designed open source hardware act as nodes. Each node has the ability to send out it’s own address and receive it’s neighbors (I am 1 an I see 2). Once it receives a neighbor’s address it then communicates back to the brain, or central node. Each node’s range is approximately 5 feet, greatly extending to communicate to the brain. The technology is designed to be simple, cheap and accessible. Once the data is received by the brain it begins to compute the homology of the coverage area. The output has many levels of detailed information far beyond the basic data it has received.
The project in which Aaron, Julie, and Bill are applying this math-art technology consists of designing a spatial interactive musical instrument. Not responsive noise, rather a space where bodies can interact in a manner that will create music. As with all instruments there will certainly be a learning curve. The music will be generated using the simplicial complex calculated by the relationships of nodes in space. Each complex will be treated as a measure of the composition. That information will then be fed into SuperCollider where the rules will create the music from the data. This instrument will be able to be tune an hacked by the user. The long term goal is to create nodes fast enough to allow the performers to create the music they are dancing to in real time. Currently the system is still a bit slow, so quick movements may go unnoticed. In addition to the physical and musical performance 3D prints of the simplicial complexes will be made. These math objects will stand as documents of the performance as well as allow us to explore methods for visualizing the homology without forcing an artistic aesthetic on the object. The aesthetics math and art both have their roles in this work, and they play well together.
Aaron Bocanegra won the Distinguished Artist in Residency at Whittier college for the Fall of 2011 to facilitate the collaboration as well as to co-teach a course challenging undergraduate students from a variety of majors to make their own art projects with the technology. As part of the grant Aaron and Bill are working towards an exhibition in April of 2012 where their project will be shown alongside the work of their students.
Bill Kronholm, phd. is a mathematician specializing in Topology. He teaches at Whittier College.
Julie Pate is Los Angeles based artist.


Resonant Refraction
A Math-Art Collaboration between William Kronholm Ph.D, Julie Pate, and Aaron Bocanegra
The intent of this project is to create a medium for artists to use for immersive environments. Being a medium it has a multiplicity of possible uses. Local data revealing global information is the fundamental process of this system.
Collaboration between the arts an sciences has had many fruitful moments. However, there is a tendency for it to be an illustrative collaboration rather than a meaningful collaboration feeding back between the fields. It is imperative that the individual aesthetics of both math an art are respected on equal grounds. Through a truly interactive collaboration higher level mathematics and art research practices have the capacity to create new territories.
In brief, the custom designed open source hardware act as nodes. Each node has the ability to send out it’s own address and receive it’s neighbors (I am 1 an I see 2). Once it receives a neighbor’s address it then communicates back to the brain, or central node. Each node’s range is approximately 5 feet, greatly extending to communicate to the brain. The technology is designed to be simple, cheap and accessible. Once the data is received by the brain it begins to compute the homology of the coverage area. The output has many levels of detailed information far beyond the basic data it has received.
The project in which Aaron, Julie, and Bill are applying this math-art technology consists of designing a spatial interactive musical instrument. Not responsive noise, rather a space where bodies can interact in a manner that will create music. As with all instruments there will certainly be a learning curve. The music will be generated using the simplicial complex calculated by the relationships of nodes in space. Each complex will be treated as a measure of the composition. That information will then be fed into SuperCollider where the rules will create the music from the data. This instrument will be able to be tune an hacked by the user. The long term goal is to create nodes fast enough to allow the performers to create the music they are dancing to in real time. Currently the system is still a bit slow, so quick movements may go unnoticed. In addition to the physical and musical performance 3D prints of the simplicial complexes will be made. These math objects will stand as documents of the performance as well as allow us to explore methods for visualizing the homology without forcing an artistic aesthetic on the object. The aesthetics math and art both have their roles in this work, and they play well together.
Aaron Bocanegra won the Distinguished Artist in Residency at Whittier college for the Fall of 2011 to facilitate the collaboration as well as to co-teach a course challenging undergraduate students from a variety of majors to make their own art projects with the technology. As part of the grant Aaron and Bill are working towards an exhibition in April of 2012 where their project will be shown alongside the work of their students.
Bill Kronholm, phd. is a mathematician specializing in Topology. He teaches at Whittier College.
Julie Pate is Los Angeles based artist.


Resonant Refraction
A Math-Art Collaboration between William Kronholm Ph.D, Julie Pate, and Aaron Bocanegra
The intent of this project is to create a medium for artists to use for immersive environments. Being a medium it has a multiplicity of possible uses. Local data revealing global information is the fundamental process of this system.
Collaboration between the arts an sciences has had many fruitful moments. However, there is a tendency for it to be an illustrative collaboration rather than a meaningful collaboration feeding back between the fields. It is imperative that the individual aesthetics of both math an art are respected on equal grounds. Through a truly interactive collaboration higher level mathematics and art research practices have the capacity to create new territories.
In brief, the custom designed open source hardware act as nodes. Each node has the ability to send out it’s own address and receive it’s neighbors (I am 1 an I see 2). Once it receives a neighbor’s address it then communicates back to the brain, or central node. Each node’s range is approximately 5 feet, greatly extending to communicate to the brain. The technology is designed to be simple, cheap and accessible. Once the data is received by the brain it begins to compute the homology of the coverage area. The output has many levels of detailed information far beyond the basic data it has received.
The project in which Aaron, Julie, and Bill are applying this math-art technology consists of designing a spatial interactive musical instrument. Not responsive noise, rather a space where bodies can interact in a manner that will create music. As with all instruments there will certainly be a learning curve. The music will be generated using the simplicial complex calculated by the relationships of nodes in space. Each complex will be treated as a measure of the composition. That information will then be fed into SuperCollider where the rules will create the music from the data. This instrument will be able to be tune an hacked by the user. The long term goal is to create nodes fast enough to allow the performers to create the music they are dancing to in real time. Currently the system is still a bit slow, so quick movements may go unnoticed. In addition to the physical and musical performance 3D prints of the simplicial complexes will be made. These math objects will stand as documents of the performance as well as allow us to explore methods for visualizing the homology without forcing an artistic aesthetic on the object. The aesthetics math and art both have their roles in this work, and they play well together.
Aaron Bocanegra won the Distinguished Artist in Residency at Whittier college for the Fall of 2011 to facilitate the collaboration as well as to co-teach a course challenging undergraduate students from a variety of majors to make their own art projects with the technology. As part of the grant Aaron and Bill are working towards an exhibition in April of 2012 where their project will be shown alongside the work of their students.
Bill Kronholm, phd. is a mathematician specializing in Topology. He teaches at Whittier College.
Julie Pate is Los Angeles based artist.


Resonant Refraction
A Math-Art Collaboration between William Kronholm Ph.D, Julie Pate, and Aaron Bocanegra
The intent of this project is to create a medium for artists to use for immersive environments. Being a medium it has a multiplicity of possible uses. Local data revealing global information is the fundamental process of this system.
Collaboration between the arts an sciences has had many fruitful moments. However, there is a tendency for it to be an illustrative collaboration rather than a meaningful collaboration feeding back between the fields. It is imperative that the individual aesthetics of both math an art are respected on equal grounds. Through a truly interactive collaboration higher level mathematics and art research practices have the capacity to create new territories.
In brief, the custom designed open source hardware act as nodes. Each node has the ability to send out it’s own address and receive it’s neighbors (I am 1 an I see 2). Once it receives a neighbor’s address it then communicates back to the brain, or central node. Each node’s range is approximately 5 feet, greatly extending to communicate to the brain. The technology is designed to be simple, cheap and accessible. Once the data is received by the brain it begins to compute the homology of the coverage area. The output has many levels of detailed information far beyond the basic data it has received.
The project in which Aaron, Julie, and Bill are applying this math-art technology consists of designing a spatial interactive musical instrument. Not responsive noise, rather a space where bodies can interact in a manner that will create music. As with all instruments there will certainly be a learning curve. The music will be generated using the simplicial complex calculated by the relationships of nodes in space. Each complex will be treated as a measure of the composition. That information will then be fed into SuperCollider where the rules will create the music from the data. This instrument will be able to be tune an hacked by the user. The long term goal is to create nodes fast enough to allow the performers to create the music they are dancing to in real time. Currently the system is still a bit slow, so quick movements may go unnoticed. In addition to the physical and musical performance 3D prints of the simplicial complexes will be made. These math objects will stand as documents of the performance as well as allow us to explore methods for visualizing the homology without forcing an artistic aesthetic on the object. The aesthetics math and art both have their roles in this work, and they play well together.
Aaron Bocanegra won the Distinguished Artist in Residency at Whittier college for the Fall of 2011 to facilitate the collaboration as well as to co-teach a course challenging undergraduate students from a variety of majors to make their own art projects with the technology. As part of the grant Aaron and Bill are working towards an exhibition in April of 2012 where their project will be shown alongside the work of their students.
Bill Kronholm, phd. is a mathematician specializing in Topology. He teaches at Whittier College.
Julie Pate is Los Angeles based artist.

Resonant Refraction
A Math-Art Collaboration between William Kronholm Ph.D, Julie Pate, and Aaron Bocanegra
The intent of this project is to create a medium for artists to use for immersive environments. Being a medium it has a multiplicity of possible uses. Local data revealing global information is the fundamental process of this system.
Collaboration between the arts an sciences has had many fruitful moments. However, there is a tendency for it to be an illustrative collaboration rather than a meaningful collaboration feeding back between the fields. It is imperative that the individual aesthetics of both math an art are respected on equal grounds. Through a truly interactive collaboration higher level mathematics and art research practices have the capacity to create new territories.
In brief, the custom designed open source hardware act as nodes. Each node has the ability to send out it’s own address and receive it’s neighbors (I am 1 an I see 2). Once it receives a neighbor’s address it then communicates back to the brain, or central node. Each node’s range is approximately 5 feet, greatly extending to communicate to the brain. The technology is designed to be simple, cheap and accessible. Once the data is received by the brain it begins to compute the homology of the coverage area. The output has many levels of detailed information far beyond the basic data it has received.
The project in which Aaron, Julie, and Bill are applying this math-art technology consists of designing a spatial interactive musical instrument. Not responsive noise, rather a space where bodies can interact in a manner that will create music. As with all instruments there will certainly be a learning curve. The music will be generated using the simplicial complex calculated by the relationships of nodes in space. Each complex will be treated as a measure of the composition. That information will then be fed into SuperCollider where the rules will create the music from the data. This instrument will be able to be tune an hacked by the user. The long term goal is to create nodes fast enough to allow the performers to create the music they are dancing to in real time. Currently the system is still a bit slow, so quick movements may go unnoticed. In addition to the physical and musical performance 3D prints of the simplicial complexes will be made. These math objects will stand as documents of the performance as well as allow us to explore methods for visualizing the homology without forcing an artistic aesthetic on the object. The aesthetics math and art both have their roles in this work, and they play well together.
Aaron Bocanegra won the Distinguished Artist in Residency at Whittier college for the Fall of 2011 to facilitate the collaboration as well as to co-teach a course challenging undergraduate students from a variety of majors to make their own art projects with the technology. As part of the grant Aaron and Bill are working towards an exhibition in April of 2012 where their project will be shown alongside the work of their students.
Bill Kronholm, phd. is a mathematician specializing in Topology. He teaches at Whittier College.
Julie Pate is Los Angeles based artist.


Resonant Refraction
A Math-Art Collaboration between William Kronholm Ph.D, Julie Pate, and Aaron Bocanegra
The intent of this project is to create a medium for artists to use for immersive environments. Being a medium it has a multiplicity of possible uses. Local data revealing global information is the fundamental process of this system.
Collaboration between the arts an sciences has had many fruitful moments. However, there is a tendency for it to be an illustrative collaboration rather than a meaningful collaboration feeding back between the fields. It is imperative that the individual aesthetics of both math an art are respected on equal grounds. Through a truly interactive collaboration higher level mathematics and art research practices have the capacity to create new territories.
In brief, the custom designed open source hardware act as nodes. Each node has the ability to send out it’s own address and receive it’s neighbors (I am 1 an I see 2). Once it receives a neighbor’s address it then communicates back to the brain, or central node. Each node’s range is approximately 5 feet, greatly extending to communicate to the brain. The technology is designed to be simple, cheap and accessible. Once the data is received by the brain it begins to compute the homology of the coverage area. The output has many levels of detailed information far beyond the basic data it has received.
The project in which Aaron, Julie, and Bill are applying this math-art technology consists of designing a spatial interactive musical instrument. Not responsive noise, rather a space where bodies can interact in a manner that will create music. As with all instruments there will certainly be a learning curve. The music will be generated using the simplicial complex calculated by the relationships of nodes in space. Each complex will be treated as a measure of the composition. That information will then be fed into SuperCollider where the rules will create the music from the data. This instrument will be able to be tune an hacked by the user. The long term goal is to create nodes fast enough to allow the performers to create the music they are dancing to in real time. Currently the system is still a bit slow, so quick movements may go unnoticed. In addition to the physical and musical performance 3D prints of the simplicial complexes will be made. These math objects will stand as documents of the performance as well as allow us to explore methods for visualizing the homology without forcing an artistic aesthetic on the object. The aesthetics math and art both have their roles in this work, and they play well together.
Aaron Bocanegra won the Distinguished Artist in Residency at Whittier college for the Fall of 2011 to facilitate the collaboration as well as to co-teach a course challenging undergraduate students from a variety of majors to make their own art projects with the technology. As part of the grant Aaron and Bill are working towards an exhibition in April of 2012 where their project will be shown alongside the work of their students.
Bill Kronholm, phd. is a mathematician specializing in Topology. He teaches at Whittier College.
Julie Pate is Los Angeles based artist.

Resonant Refraction
A Math-Art Collaboration between William Kronholm Ph.D, Julie Pate, and Aaron Bocanegra
The intent of this project is to create a medium for artists to use for immersive environments. Being a medium it has a multiplicity of possible uses. Local data revealing global information is the fundamental process of this system.
Collaboration between the arts an sciences has had many fruitful moments. However, there is a tendency for it to be an illustrative collaboration rather than a meaningful collaboration feeding back between the fields. It is imperative that the individual aesthetics of both math an art are respected on equal grounds. Through a truly interactive collaboration higher level mathematics and art research practices have the capacity to create new territories.
In brief, the custom designed open source hardware act as nodes. Each node has the ability to send out it’s own address and receive it’s neighbors (I am 1 an I see 2). Once it receives a neighbor’s address it then communicates back to the brain, or central node. Each node’s range is approximately 5 feet, greatly extending to communicate to the brain. The technology is designed to be simple, cheap and accessible. Once the data is received by the brain it begins to compute the homology of the coverage area. The output has many levels of detailed information far beyond the basic data it has received.
The project in which Aaron, Julie, and Bill are applying this math-art technology consists of designing a spatial interactive musical instrument. Not responsive noise, rather a space where bodies can interact in a manner that will create music. As with all instruments there will certainly be a learning curve. The music will be generated using the simplicial complex calculated by the relationships of nodes in space. Each complex will be treated as a measure of the composition. That information will then be fed into SuperCollider where the rules will create the music from the data. This instrument will be able to be tune an hacked by the user. The long term goal is to create nodes fast enough to allow the performers to create the music they are dancing to in real time. Currently the system is still a bit slow, so quick movements may go unnoticed. In addition to the physical and musical performance 3D prints of the simplicial complexes will be made. These math objects will stand as documents of the performance as well as allow us to explore methods for visualizing the homology without forcing an artistic aesthetic on the object. The aesthetics math and art both have their roles in this work, and they play well together.
Aaron Bocanegra won the Distinguished Artist in Residency at Whittier college for the Fall of 2011 to facilitate the collaboration as well as to co-teach a course challenging undergraduate students from a variety of majors to make their own art projects with the technology. As part of the grant Aaron and Bill are working towards an exhibition in April of 2012 where their project will be shown alongside the work of their students.
Bill Kronholm, phd. is a mathematician specializing in Topology. He teaches at Whittier College.
Julie Pate is Los Angeles based artist.

Resonant Refraction
A Math-Art Collaboration between William Kronholm Ph.D, Julie Pate, and Aaron Bocanegra
The intent of this project is to create a medium for artists to use for immersive environments. Being a medium it has a multiplicity of possible uses. Local data revealing global information is the fundamental process of this system.
Collaboration between the arts an sciences has had many fruitful moments. However, there is a tendency for it to be an illustrative collaboration rather than a meaningful collaboration feeding back between the fields. It is imperative that the individual aesthetics of both math an art are respected on equal grounds. Through a truly interactive collaboration higher level mathematics and art research practices have the capacity to create new territories.
In brief, the custom designed open source hardware act as nodes. Each node has the ability to send out it’s own address and receive it’s neighbors (I am 1 an I see 2). Once it receives a neighbor’s address it then communicates back to the brain, or central node. Each node’s range is approximately 5 feet, greatly extending to communicate to the brain. The technology is designed to be simple, cheap and accessible. Once the data is received by the brain it begins to compute the homology of the coverage area. The output has many levels of detailed information far beyond the basic data it has received.
The project in which Aaron, Julie, and Bill are applying this math-art technology consists of designing a spatial interactive musical instrument. Not responsive noise, rather a space where bodies can interact in a manner that will create music. As with all instruments there will certainly be a learning curve. The music will be generated using the simplicial complex calculated by the relationships of nodes in space. Each complex will be treated as a measure of the composition. That information will then be fed into SuperCollider where the rules will create the music from the data. This instrument will be able to be tune an hacked by the user. The long term goal is to create nodes fast enough to allow the performers to create the music they are dancing to in real time. Currently the system is still a bit slow, so quick movements may go unnoticed. In addition to the physical and musical performance 3D prints of the simplicial complexes will be made. These math objects will stand as documents of the performance as well as allow us to explore methods for visualizing the homology without forcing an artistic aesthetic on the object. The aesthetics math and art both have their roles in this work, and they play well together.
Aaron Bocanegra won the Distinguished Artist in Residency at Whittier college for the Fall of 2011 to facilitate the collaboration as well as to co-teach a course challenging undergraduate students from a variety of majors to make their own art projects with the technology. As part of the grant Aaron and Bill are working towards an exhibition in April of 2012 where their project will be shown alongside the work of their students.
Bill Kronholm, phd. is a mathematician specializing in Topology. He teaches at Whittier College.
Julie Pate is Los Angeles based artist.


Resonant Refraction
A Math-Art Collaboration between William Kronholm Ph.D, Julie Pate, and Aaron Bocanegra
The intent of this project is to create a medium for artists to use for immersive environments. Being a medium it has a multiplicity of possible uses. Local data revealing global information is the fundamental process of this system.
Collaboration between the arts an sciences has had many fruitful moments. However, there is a tendency for it to be an illustrative collaboration rather than a meaningful collaboration feeding back between the fields. It is imperative that the individual aesthetics of both math an art are respected on equal grounds. Through a truly interactive collaboration higher level mathematics and art research practices have the capacity to create new territories.
In brief, the custom designed open source hardware act as nodes. Each node has the ability to send out it’s own address and receive it’s neighbors (I am 1 an I see 2). Once it receives a neighbor’s address it then communicates back to the brain, or central node. Each node’s range is approximately 5 feet, greatly extending to communicate to the brain. The technology is designed to be simple, cheap and accessible. Once the data is received by the brain it begins to compute the homology of the coverage area. The output has many levels of detailed information far beyond the basic data it has received.
The project in which Aaron, Julie, and Bill are applying this math-art technology consists of designing a spatial interactive musical instrument. Not responsive noise, rather a space where bodies can interact in a manner that will create music. As with all instruments there will certainly be a learning curve. The music will be generated using the simplicial complex calculated by the relationships of nodes in space. Each complex will be treated as a measure of the composition. That information will then be fed into SuperCollider where the rules will create the music from the data. This instrument will be able to be tune an hacked by the user. The long term goal is to create nodes fast enough to allow the performers to create the music they are dancing to in real time. Currently the system is still a bit slow, so quick movements may go unnoticed. In addition to the physical and musical performance 3D prints of the simplicial complexes will be made. These math objects will stand as documents of the performance as well as allow us to explore methods for visualizing the homology without forcing an artistic aesthetic on the object. The aesthetics math and art both have their roles in this work, and they play well together.
Aaron Bocanegra won the Distinguished Artist in Residency at Whittier college for the Fall of 2011 to facilitate the collaboration as well as to co-teach a course challenging undergraduate students from a variety of majors to make their own art projects with the technology. As part of the grant Aaron and Bill are working towards an exhibition in April of 2012 where their project will be shown alongside the work of their students.
Bill Kronholm, phd. is a mathematician specializing in Topology. He teaches at Whittier College.
Julie Pate is Los Angeles based artist.


Resonant Refraction
A Math-Art Collaboration between William Kronholm Ph.D, Julie Pate, and Aaron Bocanegra
The intent of this project is to create a medium for artists to use for immersive environments. Being a medium it has a multiplicity of possible uses. Local data revealing global information is the fundamental process of this system.
Collaboration between the arts an sciences has had many fruitful moments. However, there is a tendency for it to be an illustrative collaboration rather than a meaningful collaboration feeding back between the fields. It is imperative that the individual aesthetics of both math an art are respected on equal grounds. Through a truly interactive collaboration higher level mathematics and art research practices have the capacity to create new territories.
In brief, the custom designed open source hardware act as nodes. Each node has the ability to send out it’s own address and receive it’s neighbors (I am 1 an I see 2). Once it receives a neighbor’s address it then communicates back to the brain, or central node. Each node’s range is approximately 5 feet, greatly extending to communicate to the brain. The technology is designed to be simple, cheap and accessible. Once the data is received by the brain it begins to compute the homology of the coverage area. The output has many levels of detailed information far beyond the basic data it has received.
The project in which Aaron, Julie, and Bill are applying this math-art technology consists of designing a spatial interactive musical instrument. Not responsive noise, rather a space where bodies can interact in a manner that will create music. As with all instruments there will certainly be a learning curve. The music will be generated using the simplicial complex calculated by the relationships of nodes in space. Each complex will be treated as a measure of the composition. That information will then be fed into SuperCollider where the rules will create the music from the data. This instrument will be able to be tune an hacked by the user. The long term goal is to create nodes fast enough to allow the performers to create the music they are dancing to in real time. Currently the system is still a bit slow, so quick movements may go unnoticed. In addition to the physical and musical performance 3D prints of the simplicial complexes will be made. These math objects will stand as documents of the performance as well as allow us to explore methods for visualizing the homology without forcing an artistic aesthetic on the object. The aesthetics math and art both have their roles in this work, and they play well together.
Aaron Bocanegra won the Distinguished Artist in Residency at Whittier college for the Fall of 2011 to facilitate the collaboration as well as to co-teach a course challenging undergraduate students from a variety of majors to make their own art projects with the technology. As part of the grant Aaron and Bill are working towards an exhibition in April of 2012 where their project will be shown alongside the work of their students.
Bill Kronholm, phd. is a mathematician specializing in Topology. He teaches at Whittier College.
Julie Pate is Los Angeles based artist.

Resonant Refraction
A Math-Art Collaboration between William Kronholm Ph.D, Julie Pate, and Aaron Bocanegra
The intent of this project is to create a medium for artists to use for immersive environments. Being a medium it has a multiplicity of possible uses. Local data revealing global information is the fundamental process of this system.
Collaboration between the arts an sciences has had many fruitful moments. However, there is a tendency for it to be an illustrative collaboration rather than a meaningful collaboration feeding back between the fields. It is imperative that the individual aesthetics of both math an art are respected on equal grounds. Through a truly interactive collaboration higher level mathematics and art research practices have the capacity to create new territories.
In brief, the custom designed open source hardware act as nodes. Each node has the ability to send out it’s own address and receive it’s neighbors (I am 1 an I see 2). Once it receives a neighbor’s address it then communicates back to the brain, or central node. Each node’s range is approximately 5 feet, greatly extending to communicate to the brain. The technology is designed to be simple, cheap and accessible. Once the data is received by the brain it begins to compute the homology of the coverage area. The output has many levels of detailed information far beyond the basic data it has received.
The project in which Aaron, Julie, and Bill are applying this math-art technology consists of designing a spatial interactive musical instrument. Not responsive noise, rather a space where bodies can interact in a manner that will create music. As with all instruments there will certainly be a learning curve. The music will be generated using the simplicial complex calculated by the relationships of nodes in space. Each complex will be treated as a measure of the composition. That information will then be fed into SuperCollider where the rules will create the music from the data. This instrument will be able to be tune an hacked by the user. The long term goal is to create nodes fast enough to allow the performers to create the music they are dancing to in real time. Currently the system is still a bit slow, so quick movements may go unnoticed. In addition to the physical and musical performance 3D prints of the simplicial complexes will be made. These math objects will stand as documents of the performance as well as allow us to explore methods for visualizing the homology without forcing an artistic aesthetic on the object. The aesthetics math and art both have their roles in this work, and they play well together.
Aaron Bocanegra won the Distinguished Artist in Residency at Whittier college for the Fall of 2011 to facilitate the collaboration as well as to co-teach a course challenging undergraduate students from a variety of majors to make their own art projects with the technology. As part of the grant Aaron and Bill are working towards an exhibition in April of 2012 where their project will be shown alongside the work of their students.
Bill Kronholm, phd. is a mathematician specializing in Topology. He teaches at Whittier College.
Julie Pate is Los Angeles based artist.


Resonant Refraction
A Math-Art Collaboration between William Kronholm Ph.D, Julie Pate, and Aaron Bocanegra
The intent of this project is to create a medium for artists to use for immersive environments. Being a medium it has a multiplicity of possible uses. Local data revealing global information is the fundamental process of this system.
Collaboration between the arts an sciences has had many fruitful moments. However, there is a tendency for it to be an illustrative collaboration rather than a meaningful collaboration feeding back between the fields. It is imperative that the individual aesthetics of both math an art are respected on equal grounds. Through a truly interactive collaboration higher level mathematics and art research practices have the capacity to create new territories.
In brief, the custom designed open source hardware act as nodes. Each node has the ability to send out it’s own address and receive it’s neighbors (I am 1 an I see 2). Once it receives a neighbor’s address it then communicates back to the brain, or central node. Each node’s range is approximately 5 feet, greatly extending to communicate to the brain. The technology is designed to be simple, cheap and accessible. Once the data is received by the brain it begins to compute the homology of the coverage area. The output has many levels of detailed information far beyond the basic data it has received.
The project in which Aaron, Julie, and Bill are applying this math-art technology consists of designing a spatial interactive musical instrument. Not responsive noise, rather a space where bodies can interact in a manner that will create music. As with all instruments there will certainly be a learning curve. The music will be generated using the simplicial complex calculated by the relationships of nodes in space. Each complex will be treated as a measure of the composition. That information will then be fed into SuperCollider where the rules will create the music from the data. This instrument will be able to be tune an hacked by the user. The long term goal is to create nodes fast enough to allow the performers to create the music they are dancing to in real time. Currently the system is still a bit slow, so quick movements may go unnoticed. In addition to the physical and musical performance 3D prints of the simplicial complexes will be made. These math objects will stand as documents of the performance as well as allow us to explore methods for visualizing the homology without forcing an artistic aesthetic on the object. The aesthetics math and art both have their roles in this work, and they play well together.
Aaron Bocanegra won the Distinguished Artist in Residency at Whittier college for the Fall of 2011 to facilitate the collaboration as well as to co-teach a course challenging undergraduate students from a variety of majors to make their own art projects with the technology. As part of the grant Aaron and Bill are working towards an exhibition in April of 2012 where their project will be shown alongside the work of their students.
Bill Kronholm, phd. is a mathematician specializing in Topology. He teaches at Whittier College.
Julie Pate is Los Angeles based artist.


Resonant Refraction
A Math-Art Collaboration between William Kronholm Ph.D, Julie Pate, and Aaron Bocanegra
The intent of this project is to create a medium for artists to use for immersive environments. Being a medium it has a multiplicity of possible uses. Local data revealing global information is the fundamental process of this system.
Collaboration between the arts an sciences has had many fruitful moments. However, there is a tendency for it to be an illustrative collaboration rather than a meaningful collaboration feeding back between the fields. It is imperative that the individual aesthetics of both math an art are respected on equal grounds. Through a truly interactive collaboration higher level mathematics and art research practices have the capacity to create new territories.
In brief, the custom designed open source hardware act as nodes. Each node has the ability to send out it’s own address and receive it’s neighbors (I am 1 an I see 2). Once it receives a neighbor’s address it then communicates back to the brain, or central node. Each node’s range is approximately 5 feet, greatly extending to communicate to the brain. The technology is designed to be simple, cheap and accessible. Once the data is received by the brain it begins to compute the homology of the coverage area. The output has many levels of detailed information far beyond the basic data it has received.
The project in which Aaron, Julie, and Bill are applying this math-art technology consists of designing a spatial interactive musical instrument. Not responsive noise, rather a space where bodies can interact in a manner that will create music. As with all instruments there will certainly be a learning curve. The music will be generated using the simplicial complex calculated by the relationships of nodes in space. Each complex will be treated as a measure of the composition. That information will then be fed into SuperCollider where the rules will create the music from the data. This instrument will be able to be tune an hacked by the user. The long term goal is to create nodes fast enough to allow the performers to create the music they are dancing to in real time. Currently the system is still a bit slow, so quick movements may go unnoticed. In addition to the physical and musical performance 3D prints of the simplicial complexes will be made. These math objects will stand as documents of the performance as well as allow us to explore methods for visualizing the homology without forcing an artistic aesthetic on the object. The aesthetics math and art both have their roles in this work, and they play well together.
Aaron Bocanegra won the Distinguished Artist in Residency at Whittier college for the Fall of 2011 to facilitate the collaboration as well as to co-teach a course challenging undergraduate students from a variety of majors to make their own art projects with the technology. As part of the grant Aaron and Bill are working towards an exhibition in April of 2012 where their project will be shown alongside the work of their students.
Bill Kronholm, phd. is a mathematician specializing in Topology. He teaches at Whittier College.
Julie Pate is Los Angeles based artist.


Resonant Refraction
A Math-Art Collaboration between William Kronholm Ph.D, Julie Pate, and Aaron Bocanegra
The intent of this project is to create a medium for artists to use for immersive environments. Being a medium it has a multiplicity of possible uses. Local data revealing global information is the fundamental process of this system.
Collaboration between the arts an sciences has had many fruitful moments. However, there is a tendency for it to be an illustrative collaboration rather than a meaningful collaboration feeding back between the fields. It is imperative that the individual aesthetics of both math an art are respected on equal grounds. Through a truly interactive collaboration higher level mathematics and art research practices have the capacity to create new territories.
In brief, the custom designed open source hardware act as nodes. Each node has the ability to send out it’s own address and receive it’s neighbors (I am 1 an I see 2). Once it receives a neighbor’s address it then communicates back to the brain, or central node. Each node’s range is approximately 5 feet, greatly extending to communicate to the brain. The technology is designed to be simple, cheap and accessible. Once the data is received by the brain it begins to compute the homology of the coverage area. The output has many levels of detailed information far beyond the basic data it has received.
The project in which Aaron, Julie, and Bill are applying this math-art technology consists of designing a spatial interactive musical instrument. Not responsive noise, rather a space where bodies can interact in a manner that will create music. As with all instruments there will certainly be a learning curve. The music will be generated using the simplicial complex calculated by the relationships of nodes in space. Each complex will be treated as a measure of the composition. That information will then be fed into SuperCollider where the rules will create the music from the data. This instrument will be able to be tune an hacked by the user. The long term goal is to create nodes fast enough to allow the performers to create the music they are dancing to in real time. Currently the system is still a bit slow, so quick movements may go unnoticed. In addition to the physical and musical performance 3D prints of the simplicial complexes will be made. These math objects will stand as documents of the performance as well as allow us to explore methods for visualizing the homology without forcing an artistic aesthetic on the object. The aesthetics math and art both have their roles in this work, and they play well together.
Aaron Bocanegra won the Distinguished Artist in Residency at Whittier college for the Fall of 2011 to facilitate the collaboration as well as to co-teach a course challenging undergraduate students from a variety of majors to make their own art projects with the technology. As part of the grant Aaron and Bill are working towards an exhibition in April of 2012 where their project will be shown alongside the work of their students.
Bill Kronholm, phd. is a mathematician specializing in Topology. He teaches at Whittier College.
Julie Pate is Los Angeles based artist.


Resonant Refraction
A Math-Art Collaboration between William Kronholm Ph.D, Julie Pate, and Aaron Bocanegra
The intent of this project is to create a medium for artists to use for immersive environments. Being a medium it has a multiplicity of possible uses. Local data revealing global information is the fundamental process of this system.
Collaboration between the arts an sciences has had many fruitful moments. However, there is a tendency for it to be an illustrative collaboration rather than a meaningful collaboration feeding back between the fields. It is imperative that the individual aesthetics of both math an art are respected on equal grounds. Through a truly interactive collaboration higher level mathematics and art research practices have the capacity to create new territories.
In brief, the custom designed open source hardware act as nodes. Each node has the ability to send out it’s own address and receive it’s neighbors (I am 1 an I see 2). Once it receives a neighbor’s address it then communicates back to the brain, or central node. Each node’s range is approximately 5 feet, greatly extending to communicate to the brain. The technology is designed to be simple, cheap and accessible. Once the data is received by the brain it begins to compute the homology of the coverage area. The output has many levels of detailed information far beyond the basic data it has received.
The project in which Aaron, Julie, and Bill are applying this math-art technology consists of designing a spatial interactive musical instrument. Not responsive noise, rather a space where bodies can interact in a manner that will create music. As with all instruments there will certainly be a learning curve. The music will be generated using the simplicial complex calculated by the relationships of nodes in space. Each complex will be treated as a measure of the composition. That information will then be fed into SuperCollider where the rules will create the music from the data. This instrument will be able to be tune an hacked by the user. The long term goal is to create nodes fast enough to allow the performers to create the music they are dancing to in real time. Currently the system is still a bit slow, so quick movements may go unnoticed. In addition to the physical and musical performance 3D prints of the simplicial complexes will be made. These math objects will stand as documents of the performance as well as allow us to explore methods for visualizing the homology without forcing an artistic aesthetic on the object. The aesthetics math and art both have their roles in this work, and they play well together.
Aaron Bocanegra won the Distinguished Artist in Residency at Whittier college for the Fall of 2011 to facilitate the collaboration as well as to co-teach a course challenging undergraduate students from a variety of majors to make their own art projects with the technology. As part of the grant Aaron and Bill are working towards an exhibition in April of 2012 where their project will be shown alongside the work of their students.
Bill Kronholm, phd. is a mathematician specializing in Topology. He teaches at Whittier College.
Julie Pate is Los Angeles based artist.


Resonant Refraction
A Math-Art Collaboration between William Kronholm Ph.D, Julie Pate, and Aaron Bocanegra
The intent of this project is to create a medium for artists to use for immersive environments. Being a medium it has a multiplicity of possible uses. Local data revealing global information is the fundamental process of this system.
Collaboration between the arts an sciences has had many fruitful moments. However, there is a tendency for it to be an illustrative collaboration rather than a meaningful collaboration feeding back between the fields. It is imperative that the individual aesthetics of both math an art are respected on equal grounds. Through a truly interactive collaboration higher level mathematics and art research practices have the capacity to create new territories.
In brief, the custom designed open source hardware act as nodes. Each node has the ability to send out it’s own address and receive it’s neighbors (I am 1 an I see 2). Once it receives a neighbor’s address it then communicates back to the brain, or central node. Each node’s range is approximately 5 feet, greatly extending to communicate to the brain. The technology is designed to be simple, cheap and accessible. Once the data is received by the brain it begins to compute the homology of the coverage area. The output has many levels of detailed information far beyond the basic data it has received.
The project in which Aaron, Julie, and Bill are applying this math-art technology consists of designing a spatial interactive musical instrument. Not responsive noise, rather a space where bodies can interact in a manner that will create music. As with all instruments there will certainly be a learning curve. The music will be generated using the simplicial complex calculated by the relationships of nodes in space. Each complex will be treated as a measure of the composition. That information will then be fed into SuperCollider where the rules will create the music from the data. This instrument will be able to be tune an hacked by the user. The long term goal is to create nodes fast enough to allow the performers to create the music they are dancing to in real time. Currently the system is still a bit slow, so quick movements may go unnoticed. In addition to the physical and musical performance 3D prints of the simplicial complexes will be made. These math objects will stand as documents of the performance as well as allow us to explore methods for visualizing the homology without forcing an artistic aesthetic on the object. The aesthetics math and art both have their roles in this work, and they play well together.
Aaron Bocanegra won the Distinguished Artist in Residency at Whittier college for the Fall of 2011 to facilitate the collaboration as well as to co-teach a course challenging undergraduate students from a variety of majors to make their own art projects with the technology. As part of the grant Aaron and Bill are working towards an exhibition in April of 2012 where their project will be shown alongside the work of their students.
Bill Kronholm, phd. is a mathematician specializing in Topology. He teaches at Whittier College.
Julie Pate is Los Angeles based artist.


Resonant Refraction
A Math-Art Collaboration between William Kronholm Ph.D, Julie Pate, and Aaron Bocanegra
The intent of this project is to create a medium for artists to use for immersive environments. Being a medium it has a multiplicity of possible uses. Local data revealing global information is the fundamental process of this system.
Collaboration between the arts an sciences has had many fruitful moments. However, there is a tendency for it to be an illustrative collaboration rather than a meaningful collaboration feeding back between the fields. It is imperative that the individual aesthetics of both math an art are respected on equal grounds. Through a truly interactive collaboration higher level mathematics and art research practices have the capacity to create new territories.
In brief, the custom designed open source hardware act as nodes. Each node has the ability to send out it’s own address and receive it’s neighbors (I am 1 an I see 2). Once it receives a neighbor’s address it then communicates back to the brain, or central node. Each node’s range is approximately 5 feet, greatly extending to communicate to the brain. The technology is designed to be simple, cheap and accessible. Once the data is received by the brain it begins to compute the homology of the coverage area. The output has many levels of detailed information far beyond the basic data it has received.
The project in which Aaron, Julie, and Bill are applying this math-art technology consists of designing a spatial interactive musical instrument. Not responsive noise, rather a space where bodies can interact in a manner that will create music. As with all instruments there will certainly be a learning curve. The music will be generated using the simplicial complex calculated by the relationships of nodes in space. Each complex will be treated as a measure of the composition. That information will then be fed into SuperCollider where the rules will create the music from the data. This instrument will be able to be tune an hacked by the user. The long term goal is to create nodes fast enough to allow the performers to create the music they are dancing to in real time. Currently the system is still a bit slow, so quick movements may go unnoticed. In addition to the physical and musical performance 3D prints of the simplicial complexes will be made. These math objects will stand as documents of the performance as well as allow us to explore methods for visualizing the homology without forcing an artistic aesthetic on the object. The aesthetics math and art both have their roles in this work, and they play well together.
Aaron Bocanegra won the Distinguished Artist in Residency at Whittier college for the Fall of 2011 to facilitate the collaboration as well as to co-teach a course challenging undergraduate students from a variety of majors to make their own art projects with the technology. As part of the grant Aaron and Bill are working towards an exhibition in April of 2012 where their project will be shown alongside the work of their students.
Bill Kronholm, phd. is a mathematician specializing in Topology. He teaches at Whittier College.
Julie Pate is Los Angeles based artist.


Resonant Refraction
A Math-Art Collaboration between William Kronholm Ph.D, Julie Pate, and Aaron Bocanegra
The intent of this project is to create a medium for artists to use for immersive environments. Being a medium it has a multiplicity of possible uses. Local data revealing global information is the fundamental process of this system.
Collaboration between the arts an sciences has had many fruitful moments. However, there is a tendency for it to be an illustrative collaboration rather than a meaningful collaboration feeding back between the fields. It is imperative that the individual aesthetics of both math an art are respected on equal grounds. Through a truly interactive collaboration higher level mathematics and art research practices have the capacity to create new territories.
In brief, the custom designed open source hardware act as nodes. Each node has the ability to send out it’s own address and receive it’s neighbors (I am 1 an I see 2). Once it receives a neighbor’s address it then communicates back to the brain, or central node. Each node’s range is approximately 5 feet, greatly extending to communicate to the brain. The technology is designed to be simple, cheap and accessible. Once the data is received by the brain it begins to compute the homology of the coverage area. The output has many levels of detailed information far beyond the basic data it has received.
The project in which Aaron, Julie, and Bill are applying this math-art technology consists of designing a spatial interactive musical instrument. Not responsive noise, rather a space where bodies can interact in a manner that will create music. As with all instruments there will certainly be a learning curve. The music will be generated using the simplicial complex calculated by the relationships of nodes in space. Each complex will be treated as a measure of the composition. That information will then be fed into SuperCollider where the rules will create the music from the data. This instrument will be able to be tune an hacked by the user. The long term goal is to create nodes fast enough to allow the performers to create the music they are dancing to in real time. Currently the system is still a bit slow, so quick movements may go unnoticed. In addition to the physical and musical performance 3D prints of the simplicial complexes will be made. These math objects will stand as documents of the performance as well as allow us to explore methods for visualizing the homology without forcing an artistic aesthetic on the object. The aesthetics math and art both have their roles in this work, and they play well together.
Aaron Bocanegra won the Distinguished Artist in Residency at Whittier college for the Fall of 2011 to facilitate the collaboration as well as to co-teach a course challenging undergraduate students from a variety of majors to make their own art projects with the technology. As part of the grant Aaron and Bill are working towards an exhibition in April of 2012 where their project will be shown alongside the work of their students.
Bill Kronholm, phd. is a mathematician specializing in Topology. He teaches at Whittier College.
Julie Pate is Los Angeles based artist.


Resonant Refraction
A Math-Art Collaboration between William Kronholm Ph.D, Julie Pate, and Aaron Bocanegra
The intent of this project is to create a medium for artists to use for immersive environments. Being a medium it has a multiplicity of possible uses. Local data revealing global information is the fundamental process of this system.
Collaboration between the arts an sciences has had many fruitful moments. However, there is a tendency for it to be an illustrative collaboration rather than a meaningful collaboration feeding back between the fields. It is imperative that the individual aesthetics of both math an art are respected on equal grounds. Through a truly interactive collaboration higher level mathematics and art research practices have the capacity to create new territories.
In brief, the custom designed open source hardware act as nodes. Each node has the ability to send out it’s own address and receive it’s neighbors (I am 1 an I see 2). Once it receives a neighbor’s address it then communicates back to the brain, or central node. Each node’s range is approximately 5 feet, greatly extending to communicate to the brain. The technology is designed to be simple, cheap and accessible. Once the data is received by the brain it begins to compute the homology of the coverage area. The output has many levels of detailed information far beyond the basic data it has received.
The project in which Aaron, Julie, and Bill are applying this math-art technology consists of designing a spatial interactive musical instrument. Not responsive noise, rather a space where bodies can interact in a manner that will create music. As with all instruments there will certainly be a learning curve. The music will be generated using the simplicial complex calculated by the relationships of nodes in space. Each complex will be treated as a measure of the composition. That information will then be fed into SuperCollider where the rules will create the music from the data. This instrument will be able to be tune an hacked by the user. The long term goal is to create nodes fast enough to allow the performers to create the music they are dancing to in real time. Currently the system is still a bit slow, so quick movements may go unnoticed. In addition to the physical and musical performance 3D prints of the simplicial complexes will be made. These math objects will stand as documents of the performance as well as allow us to explore methods for visualizing the homology without forcing an artistic aesthetic on the object. The aesthetics math and art both have their roles in this work, and they play well together.
Aaron Bocanegra won the Distinguished Artist in Residency at Whittier college for the Fall of 2011 to facilitate the collaboration as well as to co-teach a course challenging undergraduate students from a variety of majors to make their own art projects with the technology. As part of the grant Aaron and Bill are working towards an exhibition in April of 2012 where their project will be shown alongside the work of their students.
Bill Kronholm, phd. is a mathematician specializing in Topology. He teaches at Whittier College.
Julie Pate is Los Angeles based artist.


Resonant Refraction
A Math-Art Collaboration between William Kronholm Ph.D, Julie Pate, and Aaron Bocanegra
The intent of this project is to create a medium for artists to use for immersive environments. Being a medium it has a multiplicity of possible uses. Local data revealing global information is the fundamental process of this system.
Collaboration between the arts an sciences has had many fruitful moments. However, there is a tendency for it to be an illustrative collaboration rather than a meaningful collaboration feeding back between the fields. It is imperative that the individual aesthetics of both math an art are respected on equal grounds. Through a truly interactive collaboration higher level mathematics and art research practices have the capacity to create new territories.
In brief, the custom designed open source hardware act as nodes. Each node has the ability to send out it’s own address and receive it’s neighbors (I am 1 an I see 2). Once it receives a neighbor’s address it then communicates back to the brain, or central node. Each node’s range is approximately 5 feet, greatly extending to communicate to the brain. The technology is designed to be simple, cheap and accessible. Once the data is received by the brain it begins to compute the homology of the coverage area. The output has many levels of detailed information far beyond the basic data it has received.
The project in which Aaron, Julie, and Bill are applying this math-art technology consists of designing a spatial interactive musical instrument. Not responsive noise, rather a space where bodies can interact in a manner that will create music. As with all instruments there will certainly be a learning curve. The music will be generated using the simplicial complex calculated by the relationships of nodes in space. Each complex will be treated as a measure of the composition. That information will then be fed into SuperCollider where the rules will create the music from the data. This instrument will be able to be tune an hacked by the user. The long term goal is to create nodes fast enough to allow the performers to create the music they are dancing to in real time. Currently the system is still a bit slow, so quick movements may go unnoticed. In addition to the physical and musical performance 3D prints of the simplicial complexes will be made. These math objects will stand as documents of the performance as well as allow us to explore methods for visualizing the homology without forcing an artistic aesthetic on the object. The aesthetics math and art both have their roles in this work, and they play well together.
Aaron Bocanegra won the Distinguished Artist in Residency at Whittier college for the Fall of 2011 to facilitate the collaboration as well as to co-teach a course challenging undergraduate students from a variety of majors to make their own art projects with the technology. As part of the grant Aaron and Bill are working towards an exhibition in April of 2012 where their project will be shown alongside the work of their students.
Bill Kronholm, phd. is a mathematician specializing in Topology. He teaches at Whittier College.
Julie Pate is Los Angeles based artist.


Resonant Refraction
A Math-Art Collaboration between William Kronholm Ph.D, Julie Pate, and Aaron Bocanegra
The intent of this project is to create a medium for artists to use for immersive environments. Being a medium it has a multiplicity of possible uses. Local data revealing global information is the fundamental process of this system.
Collaboration between the arts an sciences has had many fruitful moments. However, there is a tendency for it to be an illustrative collaboration rather than a meaningful collaboration feeding back between the fields. It is imperative that the individual aesthetics of both math an art are respected on equal grounds. Through a truly interactive collaboration higher level mathematics and art research practices have the capacity to create new territories.
In brief, the custom designed open source hardware act as nodes. Each node has the ability to send out it’s own address and receive it’s neighbors (I am 1 an I see 2). Once it receives a neighbor’s address it then communicates back to the brain, or central node. Each node’s range is approximately 5 feet, greatly extending to communicate to the brain. The technology is designed to be simple, cheap and accessible. Once the data is received by the brain it begins to compute the homology of the coverage area. The output has many levels of detailed information far beyond the basic data it has received.
The project in which Aaron, Julie, and Bill are applying this math-art technology consists of designing a spatial interactive musical instrument. Not responsive noise, rather a space where bodies can interact in a manner that will create music. As with all instruments there will certainly be a learning curve. The music will be generated using the simplicial complex calculated by the relationships of nodes in space. Each complex will be treated as a measure of the composition. That information will then be fed into SuperCollider where the rules will create the music from the data. This instrument will be able to be tune an hacked by the user. The long term goal is to create nodes fast enough to allow the performers to create the music they are dancing to in real time. Currently the system is still a bit slow, so quick movements may go unnoticed. In addition to the physical and musical performance 3D prints of the simplicial complexes will be made. These math objects will stand as documents of the performance as well as allow us to explore methods for visualizing the homology without forcing an artistic aesthetic on the object. The aesthetics math and art both have their roles in this work, and they play well together.
Aaron Bocanegra won the Distinguished Artist in Residency at Whittier college for the Fall of 2011 to facilitate the collaboration as well as to co-teach a course challenging undergraduate students from a variety of majors to make their own art projects with the technology. As part of the grant Aaron and Bill are working towards an exhibition in April of 2012 where their project will be shown alongside the work of their students.
Bill Kronholm, phd. is a mathematician specializing in Topology. He teaches at Whittier College.
Julie Pate is Los Angeles based artist.


Resonant Refraction
A Math-Art Collaboration between William Kronholm Ph.D, Julie Pate, and Aaron Bocanegra
The intent of this project is to create a medium for artists to use for immersive environments. Being a medium it has a multiplicity of possible uses. Local data revealing global information is the fundamental process of this system.
Collaboration between the arts an sciences has had many fruitful moments. However, there is a tendency for it to be an illustrative collaboration rather than a meaningful collaboration feeding back between the fields. It is imperative that the individual aesthetics of both math an art are respected on equal grounds. Through a truly interactive collaboration higher level mathematics and art research practices have the capacity to create new territories.
In brief, the custom designed open source hardware act as nodes. Each node has the ability to send out it’s own address and receive it’s neighbors (I am 1 an I see 2). Once it receives a neighbor’s address it then communicates back to the brain, or central node. Each node’s range is approximately 5 feet, greatly extending to communicate to the brain. The technology is designed to be simple, cheap and accessible. Once the data is received by the brain it begins to compute the homology of the coverage area. The output has many levels of detailed information far beyond the basic data it has received.
The project in which Aaron, Julie, and Bill are applying this math-art technology consists of designing a spatial interactive musical instrument. Not responsive noise, rather a space where bodies can interact in a manner that will create music. As with all instruments there will certainly be a learning curve. The music will be generated using the simplicial complex calculated by the relationships of nodes in space. Each complex will be treated as a measure of the composition. That information will then be fed into SuperCollider where the rules will create the music from the data. This instrument will be able to be tune an hacked by the user. The long term goal is to create nodes fast enough to allow the performers to create the music they are dancing to in real time. Currently the system is still a bit slow, so quick movements may go unnoticed. In addition to the physical and musical performance 3D prints of the simplicial complexes will be made. These math objects will stand as documents of the performance as well as allow us to explore methods for visualizing the homology without forcing an artistic aesthetic on the object. The aesthetics math and art both have their roles in this work, and they play well together.
Aaron Bocanegra won the Distinguished Artist in Residency at Whittier college for the Fall of 2011 to facilitate the collaboration as well as to co-teach a course challenging undergraduate students from a variety of majors to make their own art projects with the technology. As part of the grant Aaron and Bill are working towards an exhibition in April of 2012 where their project will be shown alongside the work of their students.
Bill Kronholm, phd. is a mathematician specializing in Topology. He teaches at Whittier College.
Julie Pate is Los Angeles based artist.


Resonant Refraction
A Math-Art Collaboration between William Kronholm Ph.D, Julie Pate, and Aaron Bocanegra
The intent of this project is to create a medium for artists to use for immersive environments. Being a medium it has a multiplicity of possible uses. Local data revealing global information is the fundamental process of this system.
Collaboration between the arts an sciences has had many fruitful moments. However, there is a tendency for it to be an illustrative collaboration rather than a meaningful collaboration feeding back between the fields. It is imperative that the individual aesthetics of both math an art are respected on equal grounds. Through a truly interactive collaboration higher level mathematics and art research practices have the capacity to create new territories.
In brief, the custom designed open source hardware act as nodes. Each node has the ability to send out it’s own address and receive it’s neighbors (I am 1 an I see 2). Once it receives a neighbor’s address it then communicates back to the brain, or central node. Each node’s range is approximately 5 feet, greatly extending to communicate to the brain. The technology is designed to be simple, cheap and accessible. Once the data is received by the brain it begins to compute the homology of the coverage area. The output has many levels of detailed information far beyond the basic data it has received.
The project in which Aaron, Julie, and Bill are applying this math-art technology consists of designing a spatial interactive musical instrument. Not responsive noise, rather a space where bodies can interact in a manner that will create music. As with all instruments there will certainly be a learning curve. The music will be generated using the simplicial complex calculated by the relationships of nodes in space. Each complex will be treated as a measure of the composition. That information will then be fed into SuperCollider where the rules will create the music from the data. This instrument will be able to be tune an hacked by the user. The long term goal is to create nodes fast enough to allow the performers to create the music they are dancing to in real time. Currently the system is still a bit slow, so quick movements may go unnoticed. In addition to the physical and musical performance 3D prints of the simplicial complexes will be made. These math objects will stand as documents of the performance as well as allow us to explore methods for visualizing the homology without forcing an artistic aesthetic on the object. The aesthetics math and art both have their roles in this work, and they play well together.
Aaron Bocanegra won the Distinguished Artist in Residency at Whittier college for the Fall of 2011 to facilitate the collaboration as well as to co-teach a course challenging undergraduate students from a variety of majors to make their own art projects with the technology. As part of the grant Aaron and Bill are working towards an exhibition in April of 2012 where their project will be shown alongside the work of their students.
Bill Kronholm, phd. is a mathematician specializing in Topology. He teaches at Whittier College.
Julie Pate is Los Angeles based artist.


Resonant Refraction
A Math-Art Collaboration between William Kronholm Ph.D, Julie Pate, and Aaron Bocanegra
The intent of this project is to create a medium for artists to use for immersive environments. Being a medium it has a multiplicity of possible uses. Local data revealing global information is the fundamental process of this system.
Collaboration between the arts an sciences has had many fruitful moments. However, there is a tendency for it to be an illustrative collaboration rather than a meaningful collaboration feeding back between the fields. It is imperative that the individual aesthetics of both math an art are respected on equal grounds. Through a truly interactive collaboration higher level mathematics and art research practices have the capacity to create new territories.
In brief, the custom designed open source hardware act as nodes. Each node has the ability to send out it’s own address and receive it’s neighbors (I am 1 an I see 2). Once it receives a neighbor’s address it then communicates back to the brain, or central node. Each node’s range is approximately 5 feet, greatly extending to communicate to the brain. The technology is designed to be simple, cheap and accessible. Once the data is received by the brain it begins to compute the homology of the coverage area. The output has many levels of detailed information far beyond the basic data it has received.
The project in which Aaron, Julie, and Bill are applying this math-art technology consists of designing a spatial interactive musical instrument. Not responsive noise, rather a space where bodies can interact in a manner that will create music. As with all instruments there will certainly be a learning curve. The music will be generated using the simplicial complex calculated by the relationships of nodes in space. Each complex will be treated as a measure of the composition. That information will then be fed into SuperCollider where the rules will create the music from the data. This instrument will be able to be tune an hacked by the user. The long term goal is to create nodes fast enough to allow the performers to create the music they are dancing to in real time. Currently the system is still a bit slow, so quick movements may go unnoticed. In addition to the physical and musical performance 3D prints of the simplicial complexes will be made. These math objects will stand as documents of the performance as well as allow us to explore methods for visualizing the homology without forcing an artistic aesthetic on the object. The aesthetics math and art both have their roles in this work, and they play well together.
Aaron Bocanegra won the Distinguished Artist in Residency at Whittier college for the Fall of 2011 to facilitate the collaboration as well as to co-teach a course challenging undergraduate students from a variety of majors to make their own art projects with the technology. As part of the grant Aaron and Bill are working towards an exhibition in April of 2012 where their project will be shown alongside the work of their students.
Bill Kronholm, phd. is a mathematician specializing in Topology. He teaches at Whittier College.
Julie Pate is Los Angeles based artist.


Resonant Refraction
A Math-Art Collaboration between William Kronholm Ph.D, Julie Pate, and Aaron Bocanegra
The intent of this project is to create a medium for artists to use for immersive environments. Being a medium it has a multiplicity of possible uses. Local data revealing global information is the fundamental process of this system.
Collaboration between the arts an sciences has had many fruitful moments. However, there is a tendency for it to be an illustrative collaboration rather than a meaningful collaboration feeding back between the fields. It is imperative that the individual aesthetics of both math an art are respected on equal grounds. Through a truly interactive collaboration higher level mathematics and art research practices have the capacity to create new territories.
In brief, the custom designed open source hardware act as nodes. Each node has the ability to send out it’s own address and receive it’s neighbors (I am 1 an I see 2). Once it receives a neighbor’s address it then communicates back to the brain, or central node. Each node’s range is approximately 5 feet, greatly extending to communicate to the brain. The technology is designed to be simple, cheap and accessible. Once the data is received by the brain it begins to compute the homology of the coverage area. The output has many levels of detailed information far beyond the basic data it has received.
The project in which Aaron, Julie, and Bill are applying this math-art technology consists of designing a spatial interactive musical instrument. Not responsive noise, rather a space where bodies can interact in a manner that will create music. As with all instruments there will certainly be a learning curve. The music will be generated using the simplicial complex calculated by the relationships of nodes in space. Each complex will be treated as a measure of the composition. That information will then be fed into SuperCollider where the rules will create the music from the data. This instrument will be able to be tune an hacked by the user. The long term goal is to create nodes fast enough to allow the performers to create the music they are dancing to in real time. Currently the system is still a bit slow, so quick movements may go unnoticed. In addition to the physical and musical performance 3D prints of the simplicial complexes will be made. These math objects will stand as documents of the performance as well as allow us to explore methods for visualizing the homology without forcing an artistic aesthetic on the object. The aesthetics math and art both have their roles in this work, and they play well together.
Aaron Bocanegra won the Distinguished Artist in Residency at Whittier college for the Fall of 2011 to facilitate the collaboration as well as to co-teach a course challenging undergraduate students from a variety of majors to make their own art projects with the technology. As part of the grant Aaron and Bill are working towards an exhibition in April of 2012 where their project will be shown alongside the work of their students.
Bill Kronholm, phd. is a mathematician specializing in Topology. He teaches at Whittier College.
Julie Pate is Los Angeles based artist.


Resonant Refraction
A Math-Art Collaboration between William Kronholm Ph.D, Julie Pate, and Aaron Bocanegra
The intent of this project is to create a medium for artists to use for immersive environments. Being a medium it has a multiplicity of possible uses. Local data revealing global information is the fundamental process of this system.
Collaboration between the arts an sciences has had many fruitful moments. However, there is a tendency for it to be an illustrative collaboration rather than a meaningful collaboration feeding back between the fields. It is imperative that the individual aesthetics of both math an art are respected on equal grounds. Through a truly interactive collaboration higher level mathematics and art research practices have the capacity to create new territories.
In brief, the custom designed open source hardware act as nodes. Each node has the ability to send out it’s own address and receive it’s neighbors (I am 1 an I see 2). Once it receives a neighbor’s address it then communicates back to the brain, or central node. Each node’s range is approximately 5 feet, greatly extending to communicate to the brain. The technology is designed to be simple, cheap and accessible. Once the data is received by the brain it begins to compute the homology of the coverage area. The output has many levels of detailed information far beyond the basic data it has received.
The project in which Aaron, Julie, and Bill are applying this math-art technology consists of designing a spatial interactive musical instrument. Not responsive noise, rather a space where bodies can interact in a manner that will create music. As with all instruments there will certainly be a learning curve. The music will be generated using the simplicial complex calculated by the relationships of nodes in space. Each complex will be treated as a measure of the composition. That information will then be fed into SuperCollider where the rules will create the music from the data. This instrument will be able to be tune an hacked by the user. The long term goal is to create nodes fast enough to allow the performers to create the music they are dancing to in real time. Currently the system is still a bit slow, so quick movements may go unnoticed. In addition to the physical and musical performance 3D prints of the simplicial complexes will be made. These math objects will stand as documents of the performance as well as allow us to explore methods for visualizing the homology without forcing an artistic aesthetic on the object. The aesthetics math and art both have their roles in this work, and they play well together.
Aaron Bocanegra won the Distinguished Artist in Residency at Whittier college for the Fall of 2011 to facilitate the collaboration as well as to co-teach a course challenging undergraduate students from a variety of majors to make their own art projects with the technology. As part of the grant Aaron and Bill are working towards an exhibition in April of 2012 where their project will be shown alongside the work of their students.
Bill Kronholm, phd. is a mathematician specializing in Topology. He teaches at Whittier College.
Julie Pate is Los Angeles based artist.


Resonant Refraction
A Math-Art Collaboration between William Kronholm Ph.D, Julie Pate, and Aaron Bocanegra
The intent of this project is to create a medium for artists to use for immersive environments. Being a medium it has a multiplicity of possible uses. Local data revealing global information is the fundamental process of this system.
Collaboration between the arts an sciences has had many fruitful moments. However, there is a tendency for it to be an illustrative collaboration rather than a meaningful collaboration feeding back between the fields. It is imperative that the individual aesthetics of both math an art are respected on equal grounds. Through a truly interactive collaboration higher level mathematics and art research practices have the capacity to create new territories.
In brief, the custom designed open source hardware act as nodes. Each node has the ability to send out it’s own address and receive it’s neighbors (I am 1 an I see 2). Once it receives a neighbor’s address it then communicates back to the brain, or central node. Each node’s range is approximately 5 feet, greatly extending to communicate to the brain. The technology is designed to be simple, cheap and accessible. Once the data is received by the brain it begins to compute the homology of the coverage area. The output has many levels of detailed information far beyond the basic data it has received.
The project in which Aaron, Julie, and Bill are applying this math-art technology consists of designing a spatial interactive musical instrument. Not responsive noise, rather a space where bodies can interact in a manner that will create music. As with all instruments there will certainly be a learning curve. The music will be generated using the simplicial complex calculated by the relationships of nodes in space. Each complex will be treated as a measure of the composition. That information will then be fed into SuperCollider where the rules will create the music from the data. This instrument will be able to be tune an hacked by the user. The long term goal is to create nodes fast enough to allow the performers to create the music they are dancing to in real time. Currently the system is still a bit slow, so quick movements may go unnoticed. In addition to the physical and musical performance 3D prints of the simplicial complexes will be made. These math objects will stand as documents of the performance as well as allow us to explore methods for visualizing the homology without forcing an artistic aesthetic on the object. The aesthetics math and art both have their roles in this work, and they play well together.
Aaron Bocanegra won the Distinguished Artist in Residency at Whittier college for the Fall of 2011 to facilitate the collaboration as well as to co-teach a course challenging undergraduate students from a variety of majors to make their own art projects with the technology. As part of the grant Aaron and Bill are working towards an exhibition in April of 2012 where their project will be shown alongside the work of their students.
Bill Kronholm, phd. is a mathematician specializing in Topology. He teaches at Whittier College.
Julie Pate is Los Angeles based artist.


Resonant Refraction
A Math-Art Collaboration between William Kronholm Ph.D, Julie Pate, and Aaron Bocanegra
The intent of this project is to create a medium for artists to use for immersive environments. Being a medium it has a multiplicity of possible uses. Local data revealing global information is the fundamental process of this system.
Collaboration between the arts an sciences has had many fruitful moments. However, there is a tendency for it to be an illustrative collaboration rather than a meaningful collaboration feeding back between the fields. It is imperative that the individual aesthetics of both math an art are respected on equal grounds. Through a truly interactive collaboration higher level mathematics and art research practices have the capacity to create new territories.
In brief, the custom designed open source hardware act as nodes. Each node has the ability to send out it’s own address and receive it’s neighbors (I am 1 an I see 2). Once it receives a neighbor’s address it then communicates back to the brain, or central node. Each node’s range is approximately 5 feet, greatly extending to communicate to the brain. The technology is designed to be simple, cheap and accessible. Once the data is received by the brain it begins to compute the homology of the coverage area. The output has many levels of detailed information far beyond the basic data it has received.
The project in which Aaron, Julie, and Bill are applying this math-art technology consists of designing a spatial interactive musical instrument. Not responsive noise, rather a space where bodies can interact in a manner that will create music. As with all instruments there will certainly be a learning curve. The music will be generated using the simplicial complex calculated by the relationships of nodes in space. Each complex will be treated as a measure of the composition. That information will then be fed into SuperCollider where the rules will create the music from the data. This instrument will be able to be tune an hacked by the user. The long term goal is to create nodes fast enough to allow the performers to create the music they are dancing to in real time. Currently the system is still a bit slow, so quick movements may go unnoticed. In addition to the physical and musical performance 3D prints of the simplicial complexes will be made. These math objects will stand as documents of the performance as well as allow us to explore methods for visualizing the homology without forcing an artistic aesthetic on the object. The aesthetics math and art both have their roles in this work, and they play well together.
Aaron Bocanegra won the Distinguished Artist in Residency at Whittier college for the Fall of 2011 to facilitate the collaboration as well as to co-teach a course challenging undergraduate students from a variety of majors to make their own art projects with the technology. As part of the grant Aaron and Bill are working towards an exhibition in April of 2012 where their project will be shown alongside the work of their students.
Bill Kronholm, phd. is a mathematician specializing in Topology. He teaches at Whittier College.
Julie Pate is Los Angeles based artist.


Resonant Refraction
A Math-Art Collaboration between William Kronholm Ph.D, Julie Pate, and Aaron Bocanegra
The intent of this project is to create a medium for artists to use for immersive environments. Being a medium it has a multiplicity of possible uses. Local data revealing global information is the fundamental process of this system.
Collaboration between the arts an sciences has had many fruitful moments. However, there is a tendency for it to be an illustrative collaboration rather than a meaningful collaboration feeding back between the fields. It is imperative that the individual aesthetics of both math an art are respected on equal grounds. Through a truly interactive collaboration higher level mathematics and art research practices have the capacity to create new territories.
In brief, the custom designed open source hardware act as nodes. Each node has the ability to send out it’s own address and receive it’s neighbors (I am 1 an I see 2). Once it receives a neighbor’s address it then communicates back to the brain, or central node. Each node’s range is approximately 5 feet, greatly extending to communicate to the brain. The technology is designed to be simple, cheap and accessible. Once the data is received by the brain it begins to compute the homology of the coverage area. The output has many levels of detailed information far beyond the basic data it has received.
The project in which Aaron, Julie, and Bill are applying this math-art technology consists of designing a spatial interactive musical instrument. Not responsive noise, rather a space where bodies can interact in a manner that will create music. As with all instruments there will certainly be a learning curve. The music will be generated using the simplicial complex calculated by the relationships of nodes in space. Each complex will be treated as a measure of the composition. That information will then be fed into SuperCollider where the rules will create the music from the data. This instrument will be able to be tune an hacked by the user. The long term goal is to create nodes fast enough to allow the performers to create the music they are dancing to in real time. Currently the system is still a bit slow, so quick movements may go unnoticed. In addition to the physical and musical performance 3D prints of the simplicial complexes will be made. These math objects will stand as documents of the performance as well as allow us to explore methods for visualizing the homology without forcing an artistic aesthetic on the object. The aesthetics math and art both have their roles in this work, and they play well together.
Aaron Bocanegra won the Distinguished Artist in Residency at Whittier college for the Fall of 2011 to facilitate the collaboration as well as to co-teach a course challenging undergraduate students from a variety of majors to make their own art projects with the technology. As part of the grant Aaron and Bill are working towards an exhibition in April of 2012 where their project will be shown alongside the work of their students.
Bill Kronholm, phd. is a mathematician specializing in Topology. He teaches at Whittier College.
Julie Pate is Los Angeles based artist.

